日々の活動記録や、暇つぶしなどなど
先日の基板頒布の分の発送を済ませました.
振込先などはメールで送っていますが,一部届いていない方がいる模様.
もし届いてないと言う方は再度メールしてください.
別のアドレスから返信します.
受付自体は,送っていただいた方すべてできています.
振込先などはメールで送っていますが,一部届いていない方がいる模様.
もし届いてないと言う方は再度メールしてください.
別のアドレスから返信します.
受付自体は,送っていただいた方すべてできています.
PR
08/25追記有り
とりあえずあまり頒布に応募いただきありがとうございました.
組み立てにくいこともあるので,熱心に見てくださって応募をしてくださった方にお渡しできるように締切ってしまいました.
と言っても多分一ヶ月以内には次のバージョンの基板を出せるかと思います.
ちょっと業者をかえるので値段は上がりそうですが質もよくなって,組み立て易くなる予定です.
あとは箱の予定がまだ見えてこないので箱セットはもうちょっと待って下さい.
まぁ2ヶ月以内には出せるというか出したいところです.
あと完成品を希望される方の数をちょっと知りたいので,ここのコメントに完成品の希望する個数を書いていただけるとありがたいです.
とりあえず20個くらいを目安の考えているんですが…
できるだけリクエストには応えたいと思っているので.
完成品は箱が届いてからなので,やはり2ヶ月後とかになるかとおもいます.
値段は前から書いてる通り,多分1万5,6千円くらいかと.一部から安すぎると苦情(?)が来てますが^^;
それとトランジスタのみ実装済み版を希望する人も希望個数を書いてください.
こちらは5~6千円のつもりです.箱の有無もお願いします.
とりあえずあまり頒布に応募いただきありがとうございました.
組み立てにくいこともあるので,熱心に見てくださって応募をしてくださった方にお渡しできるように締切ってしまいました.
と言っても多分一ヶ月以内には次のバージョンの基板を出せるかと思います.
ちょっと業者をかえるので値段は上がりそうですが質もよくなって,組み立て易くなる予定です.
あとは箱の予定がまだ見えてこないので箱セットはもうちょっと待って下さい.
まぁ2ヶ月以内には出せるというか出したいところです.
あと完成品を希望される方の数をちょっと知りたいので,ここのコメントに完成品の希望する個数を書いていただけるとありがたいです.
とりあえず20個くらいを目安の考えているんですが…
できるだけリクエストには応えたいと思っているので.
完成品は箱が届いてからなので,やはり2ヶ月後とかになるかとおもいます.
値段は前から書いてる通り,多分1万5,6千円くらいかと.一部から安すぎると苦情(?)が来てますが^^;
それとトランジスタのみ実装済み版を希望する人も希望個数を書いてください.
こちらは5~6千円のつもりです.箱の有無もお願いします.
受付は終了しました! 応募ありがとうございました!!
そういえば報告してませんでした.
HA10mini自体は無事に完成しました.そして久しぶりに本家ページの方に紹介ページも作りました.
取説もサークルサイトにて公開中ですので確認してください.
C78では結局96枚の頒布となりました.
みなさんご購入本当にありがとうございます.
で,初期ロットの基板がまだ20枚くらい余っています.
すぐにでも欲しいっという方にはとりあえず基板だけでも頒布したいと思います.
値段は送料込で900円にしたいと思います.発送はクロネコメール便の予定.
ただし,後日出す予定の箱セットor完成版(基板のみもやるとおもう)は基板に訂正が加わる予定です.
そこまで大きなことをするつもりは有りませんが,若干組み立て易くなっているかと思います.はんだ付けも含めて.
なので「とりあえず難しくても,面倒でもいいから基板だけすぐ欲しい」と言う方は下記のアドレスまでフォームに従ってメールしてください.
募集期間
もちろんJST基準ですよ.
宛先
strvあっーとstrv.no-ip.com
金銭取引
とりあえず枚数も少ないので個人の口座に振りこんでいただく形を取らせてもらいます.
フォーム
----------
ハンドル名(あれば):
本名:
振込人名義:
送り先:
希望枚数:
----------
ただし,前回の頒布同様,大した枚数がないので,応募者多数になった場合には,一人一人の枚数を減らして対応したいと思います.
今回はあくまでもC78で余った分の処分だと思ってください.
ちなみに箱は現在メーカといろいろ交渉中なので一ヶ月はかかりそうです…
先に新基板だけ作って頒布してしまうかも.
取説に箱のテンプレートも用意してあるので 簡単そうだな と思う人は基板だけでもどうぞ~
できましたよ~!!

無事に動くようになった上に、特性もそこそこに抑えることができました。
参考ですが、50Ω抵抗負荷でTHD+Nは実用領域なら0.001%0.01%切れるようです。
部品選別するともちっと良くなりそうな雰囲気。
これも司さんのおかげです。
司さん宅でオーディオアナライザを借りながら助言をいただきここまで性能を出すことができました。
写真は司さんのT1をドライブしている様子。ハイインピーダンスの低能率ヘッドホンでもガンガンいけそうです。
ただ、若干DCドリフトが大きい(10mVくらい)ので、気にする人は外にカップリングコンデンサつけたほうがいいかもしれません。
細かい説明書とかはもうちょっと整備したら公開します。
ということで動作報告でした~
無事に動くようになった上に、特性もそこそこに抑えることができました。
参考ですが、50Ω抵抗負荷でTHD+Nは実用領域なら
部品選別するともちっと良くなりそうな雰囲気。
これも司さんのおかげです。
司さん宅でオーディオアナライザを借りながら助言をいただきここまで性能を出すことができました。
写真は司さんのT1をドライブしている様子。ハイインピーダンスの低能率ヘッドホンでもガンガンいけそうです。
ただ、若干DCドリフトが大きい(10mVくらい)ので、気にする人は外にカップリングコンデンサつけたほうがいいかもしれません。
細かい説明書とかはもうちょっと整備したら公開します。
ということで動作報告でした~
みなさん,お待たせしました.
HA10miniキットを頒布できるようになる見込みです.
取り合えずC78で基板のみ頒布します.
今回は相当キツイルールで製作したので,
基板単価は800円にする予定です.
C78では一人の枚数制限なしで最大100枚くらい頒布しようかと思ってます.
その後,専用ケース付きバージョンを自家通販か,委託通販をする予定です.
これはC78後一ヶ月くらいを考えてます.(ケースの納期の問題)
基板だけは先に出すかも。
専用ケースは50個作る予定で,
ケース・基板セット
ケース・トランジスタのみ実装済み基板セット
完成版
の3つを考えています.
その他に基板のみも考えてます.
それぞれの数の調整は希望がどれだけあるかによるんですが^^;
ちなみに値段は
ケース・基板セット 2000円
になる予定です.
他の実装済みの奴は実際に組み立てて,どれだけ時間がかかるかで決めます.
トランジスタ実装済みは5000円以下にしたいところですが…
完成品は10000+αくらいかなぁと思ってます.
肝心の回路構成はそのうちまとめたものをアップするのでお待ちください.
トランジスタは2SC4116/2SA1586のペアで,それぞれ18個ずつ使います.
ツイッタでSC-59だと言ってましたが,SC-70の間違いでした.
こいつが非常に小さいので初心者はキット製作諦めてください^^;
考えてみてください.20mm×40mm位の基板に30個トランジスタが詰まるんですよ?
SATARIの比では(ry
なお,バイアス電流を低くすればeneloopで100時間くらいは電池が持つはずです.
垂れ流して元気のいい音にしても20時間はもつはずです.
あと,ケースはテイシンのTC-2です.最近塗装が変更されたようで,手触りがものすごく良くなっていました.
なので電池交換はネジを外す必要があるので面倒ですが,上記の通り,電池寿命が長いのでそんなに気にならないかと.
C78頒布分は箱が無いので,自前で加工してください.
加工用の図面は実寸で印刷できるものをアップロードする予定です.
まぁ角穴の加工だけしんどそうですが…
そんなわけで,どれくらいの需要あるのか分からんですが頒布お知らせでした.
あ,あとC78では新刊も出します.
詳しくはサークルサイトに後ほどアップします.
※ちなみにC78がなんだかわからない人は、ぐぐることもしないで後の通販待っててください^^;
HA10miniキットを頒布できるようになる見込みです.
取り合えずC78で基板のみ頒布します.
今回は相当キツイルールで製作したので,
基板単価は800円にする予定です.
C78では一人の枚数制限なしで最大100枚くらい頒布しようかと思ってます.
その後,専用ケース付きバージョンを自家通販か,委託通販をする予定です.
これはC78後一ヶ月くらいを考えてます.(ケースの納期の問題)
基板だけは先に出すかも。
専用ケースは50個作る予定で,
ケース・基板セット
ケース・トランジスタのみ実装済み基板セット
完成版
の3つを考えています.
その他に基板のみも考えてます.
それぞれの数の調整は希望がどれだけあるかによるんですが^^;
ちなみに値段は
ケース・基板セット 2000円
になる予定です.
他の実装済みの奴は実際に組み立てて,どれだけ時間がかかるかで決めます.
トランジスタ実装済みは5000円以下にしたいところですが…
完成品は10000+αくらいかなぁと思ってます.
肝心の回路構成はそのうちまとめたものをアップするのでお待ちください.
トランジスタは2SC4116/2SA1586のペアで,それぞれ18個ずつ使います.
ツイッタでSC-59だと言ってましたが,SC-70の間違いでした.
こいつが非常に小さいので初心者はキット製作諦めてください^^;
考えてみてください.20mm×40mm位の基板に30個トランジスタが詰まるんですよ?
SATARIの比では(ry
なお,バイアス電流を低くすればeneloopで100時間くらいは電池が持つはずです.
垂れ流して元気のいい音にしても20時間はもつはずです.
あと,ケースはテイシンのTC-2です.最近塗装が変更されたようで,手触りがものすごく良くなっていました.
なので電池交換はネジを外す必要があるので面倒ですが,上記の通り,電池寿命が長いのでそんなに気にならないかと.
C78頒布分は箱が無いので,自前で加工してください.
加工用の図面は実寸で印刷できるものをアップロードする予定です.
まぁ角穴の加工だけしんどそうですが…
そんなわけで,どれくらいの需要あるのか分からんですが頒布お知らせでした.
あ,あとC78では新刊も出します.
詳しくはサークルサイトに後ほどアップします.
※ちなみにC78がなんだかわからない人は、ぐぐることもしないで後の通販待っててください^^;
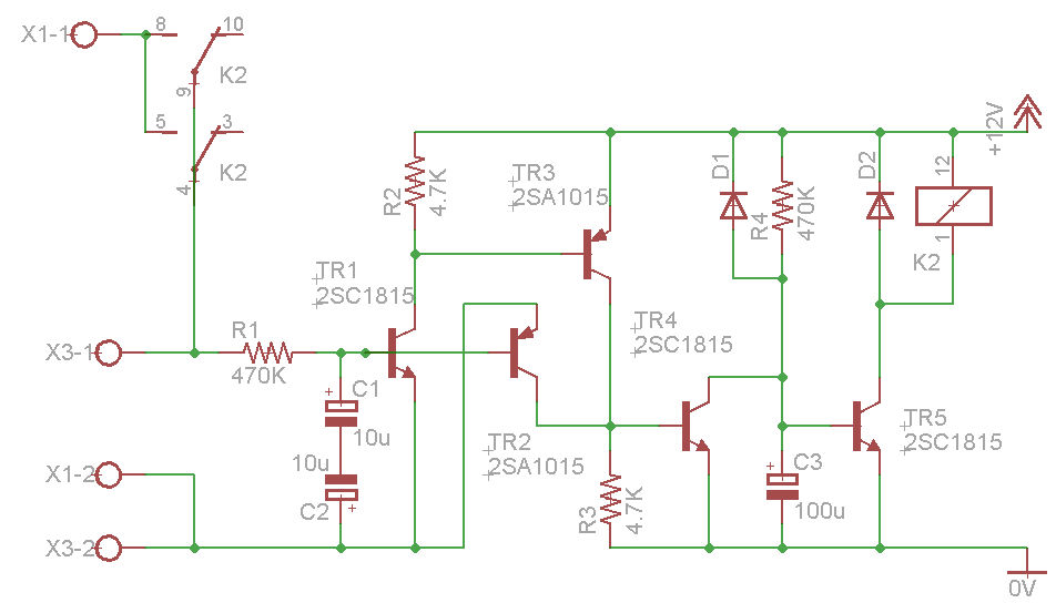
注意 この回路はバグ有りです。使わないでください。ただいま訂正版製作中。
以前紹介したBTLアンプ用の遅延リレー兼DC検出のプロテクタを作ってみました。

もうこれ以上ないくらい簡単な構成です。
ただし注意するのは電源電圧に対してBTLアンプの出力が中点に近い必要があります。
C1,C2は4.7uFのバイポーラコンデンサでも構いません。今回は手持ちの部品で済ませたのでバイポーラ接続にして使いました。
ちなみに両電源の場合にも簡単に対応することができます。
需要があれば回路図公開しますが。
簡単に動作説明するとR1,C2,C2がLPFになっており、DC分のみ検出します。
まぁ正直値は適当ですが^^;
100KΩでも十分だと思います。
で、Tr1とTr2がDC検出の要になっており、入力の電位差が0.7V程度になれぱ正負によってどちらかのトランジスタがONになります。
するとそれにしたがってR3がアクティブになるのでTr4がアクティブになり、Tr5をオフにします。
実際にはR1での電圧降下があるのでもっと検出電圧は大きくなってしまいます。
なので100KΩとかのほうがよろしいです。
どんなに頑張ってもトランジスタのアクティブになるVBE以下の電圧は検出できないので、もっと細かく検出したい場合には向きません。
まぁ保護回路なので異常検出出来ればよいでしょう、ということで。
あとは組み立てだけ、なんですが未だにシンガポールから工具が帰ってきてないので組み立てられず…
明日かあさってには帰ってくるはずなのでそれ来たら組み立てられまする。
以前紹介したBTLアンプ用の遅延リレー兼DC検出のプロテクタを作ってみました。
もうこれ以上ないくらい簡単な構成です。
ただし注意するのは電源電圧に対してBTLアンプの出力が中点に近い必要があります。
C1,C2は4.7uFのバイポーラコンデンサでも構いません。今回は手持ちの部品で済ませたのでバイポーラ接続にして使いました。
ちなみに両電源の場合にも簡単に対応することができます。
需要があれば回路図公開しますが。
簡単に動作説明するとR1,C2,C2がLPFになっており、DC分のみ検出します。
まぁ正直値は適当ですが^^;
100KΩでも十分だと思います。
で、Tr1とTr2がDC検出の要になっており、入力の電位差が0.7V程度になれぱ正負によってどちらかのトランジスタがONになります。
するとそれにしたがってR3がアクティブになるのでTr4がアクティブになり、Tr5をオフにします。
実際にはR1での電圧降下があるのでもっと検出電圧は大きくなってしまいます。
なので100KΩとかのほうがよろしいです。
どんなに頑張ってもトランジスタのアクティブになるVBE以下の電圧は検出できないので、もっと細かく検出したい場合には向きません。
まぁ保護回路なので異常検出出来ればよいでしょう、ということで。
あとは組み立てだけ、なんですが未だにシンガポールから工具が帰ってきてないので組み立てられず…
明日かあさってには帰ってくるはずなのでそれ来たら組み立てられまする。
なんと2SC1815と2SA1015が終息部品になりそうという!!
ついったで流れているのを見たのですがどうもホントみたいですね。
http://www.semicon.toshiba.co.jp/openb2b/websearch/productDetails.jsp?partKey=2SC1815
http://www.semicon.toshiba.co.jp/openb2b/websearch/productDetails.jsp?partKey=2SA1015
新規設計に使うなと言うことになっています。
こんなに使いやすいトランジスタなのに…
むむむ。
これからどんどんディスクリ部品が手に入りにくくなってしまいますね…
自作派には辛い時代ということなのかなぁ。
ということでロボカップ明け一番のブログは衝撃のニュースでした^^;
HA10miniですが一部配置に大幅な変更が必要であることがわかり
現在試行錯誤の日々でございます…
ついったで流れているのを見たのですがどうもホントみたいですね。
http://www.semicon.toshiba.co.jp/openb2b/websearch/productDetails.jsp?partKey=2SC1815
http://www.semicon.toshiba.co.jp/openb2b/websearch/productDetails.jsp?partKey=2SA1015
新規設計に使うなと言うことになっています。
こんなに使いやすいトランジスタなのに…
むむむ。
これからどんどんディスクリ部品が手に入りにくくなってしまいますね…
自作派には辛い時代ということなのかなぁ。
ということでロボカップ明け一番のブログは衝撃のニュースでした^^;
HA10miniですが一部配置に大幅な変更が必要であることがわかり
現在試行錯誤の日々でございます…
ようやくコネクタを回収したので少しすすめました。
とりあえずコネクタ周りは決定かなぁというかんじです。
コネクタは本当は使いたくなかったんですが、表面実装品にすることにしました。
マルツの金メッキのやつですね。やっぱり金メッキということと小型というのが強い。
それにしても頒布形態を悩みます。
結構な数で完成品が欲しいという依頼があるのですよね…
完成品にするとアフターサービスの問題も出てきてしまうのが悩みどころですが…
あとは価格ですよね。
でもとりあえず依頼された分については完成品も出したいとおもってはいます。
できればこの連休中の合間をぬって試作基板の発注くらいまでは進めたいところです。
とりあえず現状報告でした~
とりあえずコネクタ周りは決定かなぁというかんじです。
コネクタは本当は使いたくなかったんですが、表面実装品にすることにしました。
マルツの金メッキのやつですね。やっぱり金メッキということと小型というのが強い。
それにしても頒布形態を悩みます。
結構な数で完成品が欲しいという依頼があるのですよね…
完成品にするとアフターサービスの問題も出てきてしまうのが悩みどころですが…
あとは価格ですよね。
でもとりあえず依頼された分については完成品も出したいとおもってはいます。
できればこの連休中の合間をぬって試作基板の発注くらいまでは進めたいところです。
とりあえず現状報告でした~
新学年になりいろいろ忙しい日々を過ごしており、あまり趣味な工作に走れなくなってます。
まぁ例年通り6月にRoboCupがあり参加するのが原因ですが^^;
ということで絶賛ブログを放置しております。
HA10miniキット化計画はマルツでヨサゲなミニジャックを見つけたので一気に進むことが出来そうです。
ただせっかく買ったのに千葉においてきてしまったので設計はすすめられず…
箱はTC-2で決定。
単価はちょっと高くなるけどカッコよくなるスイッチを取り入れる方針で。
ということで進展があったらまた報告します~
まぁ例年通り6月にRoboCupがあり参加するのが原因ですが^^;
ということで絶賛ブログを放置しております。
HA10miniキット化計画はマルツでヨサゲなミニジャックを見つけたので一気に進むことが出来そうです。
ただせっかく買ったのに千葉においてきてしまったので設計はすすめられず…
箱はTC-2で決定。
単価はちょっと高くなるけどカッコよくなるスイッチを取り入れる方針で。
ということで進展があったらまた報告します~
[ちょっとアンケート延期処置]
ちょっとHA10miniのキット化ができるかも知れない気がしてきました。
なのでアンケートをとりたいと思います。
HA10miniに関しては
http://strv.blog.shinobi.jp/Entry/312/
を参照してください。サイズは単三電池との比較でわかるかと思います。
また、使用トランジスタは2SC4116/2SA1586の予定です。
このトランジスタは2SC1815/2SA1015と同じくらいの性能です。
ケースはテイシンのTC-2を予定しています。
http://www.teishin-bel.co.jp/mokuji_case/newpagecase.html
メーカに穴あけ済みのものを発注しようかと考えています。
ただ問題としてSC-70サイズという小型トランジスタのはんだ付けが必要になるため、先日頒布したHA10よりもかなり難易度は高くなってしまいます。
ただ、抵抗は1/4Wサイズが使えそうなので音質的に劣るようなものにはならなさそうです。
まぁまだ試作もしてないのでわからんですが、使う部品のグレードは頒布したHA10と同等になるはずです。
ちなみに価格ですが、全ての部品をセットにした場合、部品単価で5000円いかないくらいになるかと思います。
ただ、ケースの見積もり出してないし、基板も発注かけてないんであくまでも概算ですが。
アンケート本題です。ほしいと思うものをそれぞれひとつずつ選択してください。
Q1.頒布形式について
a.基板だけ
b.基板・加工済みケース
c1.基板・加工済みケース・トランジスタ
c2.基板・加工済みケース・トランジスタ + トランジスタだけはんだ付け済み
d1.基板・加工済みケース・部品全部
d2.基板・加工済みケース・部品全部 + トランジスタだけはんだ付け済み
e.完成品
Q2.値段に関して
a.~1000円
b.~5000円
c.~10000円
d.10000円~
Q3.数について
ほしいと思う数を書いてください。
Q4.その他
意見など(ex.大きくなってもいいから充電回路をつけてほしいetc
以上です。
答えはこの記事のコメントにお願いします。たぶんアンケート部分をコピペしていらないところを消していくのが簡単かと。
Q1によってQ2がずいぶん変わると思うので複数回答ありです。その場合はコメントを分けて投票してください。
#ちなみにこの記事は投稿日時を未来にしているのでずっと一番上に表示されます。たぶん。
#なので普通の記事はこの下に続いていくはずです。たぶん。
ちょっとHA10miniのキット化ができるかも知れない気がしてきました。
なのでアンケートをとりたいと思います。
HA10miniに関しては
http://strv.blog.shinobi.jp/Entry/312/
を参照してください。サイズは単三電池との比較でわかるかと思います。
また、使用トランジスタは2SC4116/2SA1586の予定です。
このトランジスタは2SC1815/2SA1015と同じくらいの性能です。
ケースはテイシンのTC-2を予定しています。
http://www.teishin-bel.co.jp/mokuji_case/newpagecase.html
メーカに穴あけ済みのものを発注しようかと考えています。
ただ問題としてSC-70サイズという小型トランジスタのはんだ付けが必要になるため、先日頒布したHA10よりもかなり難易度は高くなってしまいます。
ただ、抵抗は1/4Wサイズが使えそうなので音質的に劣るようなものにはならなさそうです。
まぁまだ試作もしてないのでわからんですが、使う部品のグレードは頒布したHA10と同等になるはずです。
ちなみに価格ですが、全ての部品をセットにした場合、部品単価で5000円いかないくらいになるかと思います。
ただ、ケースの見積もり出してないし、基板も発注かけてないんであくまでも概算ですが。
アンケート本題です。ほしいと思うものをそれぞれひとつずつ選択してください。
Q1.頒布形式について
a.基板だけ
b.基板・加工済みケース
c1.基板・加工済みケース・トランジスタ
c2.基板・加工済みケース・トランジスタ + トランジスタだけはんだ付け済み
d1.基板・加工済みケース・部品全部
d2.基板・加工済みケース・部品全部 + トランジスタだけはんだ付け済み
e.完成品
Q2.値段に関して
a.~1000円
b.~5000円
c.~10000円
d.10000円~
Q3.数について
ほしいと思う数を書いてください。
Q4.その他
意見など(ex.大きくなってもいいから充電回路をつけてほしいetc
以上です。
答えはこの記事のコメントにお願いします。たぶんアンケート部分をコピペしていらないところを消していくのが簡単かと。
Q1によってQ2がずいぶん変わると思うので複数回答ありです。その場合はコメントを分けて投票してください。
#ちなみにこの記事は投稿日時を未来にしているのでずっと一番上に表示されます。たぶん。
#なので普通の記事はこの下に続いていくはずです。たぶん。
カウンター
委託案内
アンプ基板や同人誌を委託販売しています.リンクからどうぞ.(外部サイト)
・HA10mini基板セット
・HA10mini終段基板
・HA10miniハイパワーキット
・HPA&Analog vol.6冊子版
・同人誌DL委託
・同人誌DL委託(旧サークル名)
・HA10mini基板セット
・HA10mini終段基板
・HA10miniハイパワーキット
・HPA&Analog vol.6冊子版
・同人誌DL委託
・同人誌DL委託(旧サークル名)
ブログ内検索
カレンダー
| 01 | 2026/02 | 03 |
| S | M | T | W | T | F | S |
|---|---|---|---|---|---|---|
| 1 | 2 | 3 | 4 | 5 | 6 | 7 |
| 8 | 9 | 10 | 11 | 12 | 13 | 14 |
| 15 | 16 | 17 | 18 | 19 | 20 | 21 |
| 22 | 23 | 24 | 25 | 26 | 27 | 28 |
最新記事
最新トラックバック
カテゴリー
SilverLight
アクセス解析
広告
