日々の活動記録や、暇つぶしなどなど
友人から
「スピーカもらうんだけど、アンプもってないから作ってくんない?」と依頼されたので作りました。
頼んできたのは、ものすごく音質を気にするって人間ではないので、アンプICを使って簡単に作ってみることにしました。
使ったのは秋月で一個200円のuPC2002。相当古いICですが、データシート上ではTHD+Nが0.05%とこの手のICにしては、なかなか優秀です。
uPC2002はアンプICというよりもバイアス回路付きのパワーオペアンプという感じの構成で、いろいろいじりがいがありそうで。
出力カップリングコンを入れたくないけど両電源化するのも面倒だったので片chに2個のuPC2002を使ってBTL動作するようにしてみました。
というか、ぐぐってたらほぼ同じ構成のICにLM383というICがあって、このデータシートにもろにBTL化した回路が載ってたのでちょっとだけ訂正して使うことにしました。
秋月でもらったuPC2002のデータシートにもBTL動作させている例が載っていますが、何故か出力カップリングコンがついているので却下です。
というわけで回路図です。

この回路考えた人は頭いいなぁと思いました。
まぁ実際に動作を考えてみればBTLになって当然なんですがね。
ちなみにこの回路で電圧増幅度は10倍×2で20倍になっているはずです。
R1とR4は1/2W以上である必要があります。ほかはたぶん1/4Wで問題ないと思います。
調整箇所は一箇所だけで、R9になります。
これが出力のDCオフセット調整になります。
ただし、DC調整は時定数がかなり大きいのでゆっくり時間をかけて行う必要があります。
LEDはVFが1.7V位の物が使い易いです。
注意するのはC8がLM383の回路とは正負が逆になっていることです。
これはuPC2002の入力バイアスが約0.7Vで出力オフセットが約5.8Vということに理由があります。
電圧増幅度がLM383の回路では100倍になっているのを10倍に落とした関係でR5とR4の中点電圧とuPC2002の入力電圧の関係が反転してしまったわけです。
ということで電圧増幅度を変更する場合には要注意な場所です。
一番確実なのはバイポーラコンデンサを使うことでしょうけど。
とくにC7の方はバイポーラコンデンサのほうがいいかもしれません。
実際に作った回路です。

放熱板は秋月の50円だか100円のをつけてます。一人暮らしの家で使うような音量で使う限りこれくらいの放熱板で全く問題ないですね。
ちなみに裏。

結構適当ですが、1点GNDを心がけました。
電源ラインの配線には半田吸い取り線からフラックスを除去したものを使っています。
uPC2002が発振してちっとも使えなかった、という記述をどっかで読んだような記憶があったのでここまで大げさにしましたが、そんなに気にしなくても良かったかもしれません。
今まさに動作テスト中ですが、この回路、激しいポップノイズがでます。なのでミュート回路は必須ですね…
適当になんかつけることにします。
音は良さそうな感じですよ。この手のICにしては。
「スピーカもらうんだけど、アンプもってないから作ってくんない?」と依頼されたので作りました。
頼んできたのは、ものすごく音質を気にするって人間ではないので、アンプICを使って簡単に作ってみることにしました。
使ったのは秋月で一個200円のuPC2002。相当古いICですが、データシート上ではTHD+Nが0.05%とこの手のICにしては、なかなか優秀です。
uPC2002はアンプICというよりもバイアス回路付きのパワーオペアンプという感じの構成で、いろいろいじりがいがありそうで。
出力カップリングコンを入れたくないけど両電源化するのも面倒だったので片chに2個のuPC2002を使ってBTL動作するようにしてみました。
というか、ぐぐってたらほぼ同じ構成のICにLM383というICがあって、このデータシートにもろにBTL化した回路が載ってたのでちょっとだけ訂正して使うことにしました。
秋月でもらったuPC2002のデータシートにもBTL動作させている例が載っていますが、何故か出力カップリングコンがついているので却下です。
というわけで回路図です。
この回路考えた人は頭いいなぁと思いました。
まぁ実際に動作を考えてみればBTLになって当然なんですがね。
ちなみにこの回路で電圧増幅度は10倍×2で20倍になっているはずです。
R1とR4は1/2W以上である必要があります。ほかはたぶん1/4Wで問題ないと思います。
調整箇所は一箇所だけで、R9になります。
これが出力のDCオフセット調整になります。
ただし、DC調整は時定数がかなり大きいのでゆっくり時間をかけて行う必要があります。
LEDはVFが1.7V位の物が使い易いです。
注意するのはC8がLM383の回路とは正負が逆になっていることです。
これはuPC2002の入力バイアスが約0.7Vで出力オフセットが約5.8Vということに理由があります。
電圧増幅度がLM383の回路では100倍になっているのを10倍に落とした関係でR5とR4の中点電圧とuPC2002の入力電圧の関係が反転してしまったわけです。
ということで電圧増幅度を変更する場合には要注意な場所です。
一番確実なのはバイポーラコンデンサを使うことでしょうけど。
とくにC7の方はバイポーラコンデンサのほうがいいかもしれません。
実際に作った回路です。
放熱板は秋月の50円だか100円のをつけてます。一人暮らしの家で使うような音量で使う限りこれくらいの放熱板で全く問題ないですね。
ちなみに裏。
結構適当ですが、1点GNDを心がけました。
電源ラインの配線には半田吸い取り線からフラックスを除去したものを使っています。
uPC2002が発振してちっとも使えなかった、という記述をどっかで読んだような記憶があったのでここまで大げさにしましたが、そんなに気にしなくても良かったかもしれません。
今まさに動作テスト中ですが、この回路、激しいポップノイズがでます。なのでミュート回路は必須ですね…
適当になんかつけることにします。
音は良さそうな感じですよ。この手のICにしては。
PR
とりあえずこの前の発表は無事に終わりました。
HA10miniもぼちぼち形にしたいんですが、なかなかうまくまとまらず。
あとちょっとなんですけどね…
バスバーとか使えばいけそうなんですが、そんなもんキットにするの面倒でw
あとは電池の端子も悩みどころだったり。まぁ各自頑張ってもらえばいいか。
そんな感じでちまちまといろいろと進めてます。
ちなみに19~22は東京の予定です。
すでに予定ぎっしり。楽しんでこようw
HA10miniもぼちぼち形にしたいんですが、なかなかうまくまとまらず。
あとちょっとなんですけどね…
バスバーとか使えばいけそうなんですが、そんなもんキットにするの面倒でw
あとは電池の端子も悩みどころだったり。まぁ各自頑張ってもらえばいいか。
そんな感じでちまちまといろいろと進めてます。
ちなみに19~22は東京の予定です。
すでに予定ぎっしり。楽しんでこようw
ふと思いついたのを勢いでブログにまとめてみる。
最近問題になってるリチウム系電池の爆発事故。
主なものは過充電によるものが原因ですが、中には劣化により自然発火なんかもあるようです。
というか、実際になんにもつないでないLi-Poが発火した経験持ってるのでガクブルです。

まぁこのLi-Poはラジコン用で保護回路なんてものはついてないものですが。
で、市販の機器に組み込まれている電池には、いろんな保護回路がついてるわけですが、それでも回路から電池の現状を把握するのは難しいわけで。
携帯の電池が妊娠したりマックブックの電池が妊娠してしまったりするわけですね。
そもそもガスが発生している時点で、正常な充放電の化学反応が行われていないので、使用すると発火や爆発の危険が高くなります。
そこで思いついたので電池膨張を検出する保護回路。
どうせ過放電保護のために電池パック内にはFETが入っててスイッチしているんだから、電池を膨らんだら使用できないようにするのは簡単なはず。
最初は「ひずみセンサ入れて…」とか考えてましたが、どうせ膨らんだ電池は再利用不可能なので使い捨てで十分。
ということは、電池を一周細い線で巻いといて、その線が切れたらFETがONにならないようにする…なんて回路は簡単。
「外的ショックで万が一切れてしまったら」とか言うのなら数本の線を通せばいいと思う。
電池が膨張するときはまんべんなく膨張するから。
そもそも電池パック内部の線が切れるような外的ショックが与えられたリチウム電池なんて怖くて…
ということで電池パックメーカにこれ売り込んだりできないかな。
実際に切れる回路もつくらんとダメかね。
そのためには電池パックを孕ませないといけないわけで…そんなんできないがな。
最後によく燃えてるLi-Poの動画を張っておきますね。
最近問題になってるリチウム系電池の爆発事故。
主なものは過充電によるものが原因ですが、中には劣化により自然発火なんかもあるようです。
というか、実際になんにもつないでないLi-Poが発火した経験持ってるのでガクブルです。
まぁこのLi-Poはラジコン用で保護回路なんてものはついてないものですが。
で、市販の機器に組み込まれている電池には、いろんな保護回路がついてるわけですが、それでも回路から電池の現状を把握するのは難しいわけで。
携帯の電池が妊娠したりマックブックの電池が妊娠してしまったりするわけですね。
そもそもガスが発生している時点で、正常な充放電の化学反応が行われていないので、使用すると発火や爆発の危険が高くなります。
そこで思いついたので電池膨張を検出する保護回路。
どうせ過放電保護のために電池パック内にはFETが入っててスイッチしているんだから、電池を膨らんだら使用できないようにするのは簡単なはず。
最初は「ひずみセンサ入れて…」とか考えてましたが、どうせ膨らんだ電池は再利用不可能なので使い捨てで十分。
ということは、電池を一周細い線で巻いといて、その線が切れたらFETがONにならないようにする…なんて回路は簡単。
「外的ショックで万が一切れてしまったら」とか言うのなら数本の線を通せばいいと思う。
電池が膨張するときはまんべんなく膨張するから。
そもそも電池パック内部の線が切れるような外的ショックが与えられたリチウム電池なんて怖くて…
ということで電池パックメーカにこれ売り込んだりできないかな。
実際に切れる回路もつくらんとダメかね。
そのためには電池パックを孕ませないといけないわけで…そんなんできないがな。
最後によく燃えてるLi-Poの動画を張っておきますね。
だいぶ前の
記事
でSTとTIのTL431でV-Iの傾きが違うじゃないか!!
とか言ってたんですが、実際に計測してみました。
といっても手持ちのを適当に計測しただけですが。
その結果、実測ではどちらもあまり値としては変わりないようでした。
5mA超えたところからは
1mV/10mA
くらいの傾きでした。
負荷なし、バイパスコンデンサなしでの計測です。
ただ、STのは電圧のばらつきが大きいみたいで選別の必要性がありそうです。
だから秋月の安いSTのをたくさん買って選別するのが賢い選択かも。
というだけの報告でしたw
記事
でSTとTIのTL431でV-Iの傾きが違うじゃないか!!
とか言ってたんですが、実際に計測してみました。
といっても手持ちのを適当に計測しただけですが。
その結果、実測ではどちらもあまり値としては変わりないようでした。
5mA超えたところからは
1mV/10mA
くらいの傾きでした。
負荷なし、バイパスコンデンサなしでの計測です。
ただ、STのは電圧のばらつきが大きいみたいで選別の必要性がありそうです。
だから秋月の安いSTのをたくさん買って選別するのが賢い選択かも。
というだけの報告でしたw
なんか締切を3日ぐらい勘違いしててやばげな状態です。
そんな時に限って面白い回路思いついたりするんですよね。さぁこまった。

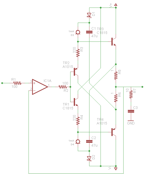
こんな回路思いついてみました。
なんか探せば誰かがやっているような気もしますが…
とりあえずLTSpiceでさくっとシミュレーションしてみたら1KHz時に歪率が64Ω+100uH負荷で0.000003%、300Ω+100uH負荷で0.000001%とか表示されました。
ほんとかよ、と。
ちなみにどういう意図の回路かというと、すごく単純。
「入力と出力の差でずれてる分が歪だよね」
「その歪を打ち消すようにフィードバックすればよくね?」
という話です。
IC2、IC4がいわゆる普通のヘッドホンとして組まれるような回路でぶっちゃけこの部分はこの回路でなくてもいいと思います。
ここでは出力増強のため司さんのやっているバッファを使わせてもらいましたが、ダイヤモンドバッファでもいいと思います。
で肝心なのがIC1で、IC2、IC4のアンプの入出力を比較して、その誤差をアンプの増幅基準にフィードバックしています。
アンプ部に2倍の増幅度があるため、R8,9で分圧してIC1の各入力が同じ振幅になるように調整しています。
ホントにこのフィードバック部の効果なのかR2をGNDに接続してIC1Aの出力を開放して同じ回路でシミュレーションしてみたところ、歪率は一桁多くなるようです。
そもそもIC1Aの出力に波形が観測出来ているので効果あることは間違いないです。
この部分のおかげかわかりませんが、誘導負荷をぶら下げても発振しにくいようです。
が、zobelは入れたほうがいいかもです。
ちなみにR10とR11ですが、このような値の方が全体の歪率を下げられました。
たぶんIC2が電圧増幅してるのであまり出力電流を流さない方がひずみにくいと言う話なんだと思いますが。
ただ追い込んではいないのでベストな値とは限りません。
もちろんその他の抵抗についても追い込んでないので比率だけあわせて変更してみる必要があるかも知りません。
いやぁ。単純な発想だったのに顕著な効果が得られるようで。
だれかこいつも作って実験してくださいw
自分はまだしばらく発表会から開放されないので…
あと、これと同じ仕組の回路がすでにあるよって場合も教えてください。
さて。仮眠してこよう。
そんな時に限って面白い回路思いついたりするんですよね。さぁこまった。
こんな回路思いついてみました。
なんか探せば誰かがやっているような気もしますが…
とりあえずLTSpiceでさくっとシミュレーションしてみたら1KHz時に歪率が64Ω+100uH負荷で0.000003%、300Ω+100uH負荷で0.000001%とか表示されました。
ほんとかよ、と。
ちなみにどういう意図の回路かというと、すごく単純。
「入力と出力の差でずれてる分が歪だよね」
「その歪を打ち消すようにフィードバックすればよくね?」
という話です。
IC2、IC4がいわゆる普通のヘッドホンとして組まれるような回路でぶっちゃけこの部分はこの回路でなくてもいいと思います。
ここでは出力増強のため司さんのやっているバッファを使わせてもらいましたが、ダイヤモンドバッファでもいいと思います。
で肝心なのがIC1で、IC2、IC4のアンプの入出力を比較して、その誤差をアンプの増幅基準にフィードバックしています。
アンプ部に2倍の増幅度があるため、R8,9で分圧してIC1の各入力が同じ振幅になるように調整しています。
ホントにこのフィードバック部の効果なのかR2をGNDに接続してIC1Aの出力を開放して同じ回路でシミュレーションしてみたところ、歪率は一桁多くなるようです。
そもそもIC1Aの出力に波形が観測出来ているので効果あることは間違いないです。
この部分のおかげかわかりませんが、誘導負荷をぶら下げても発振しにくいようです。
が、zobelは入れたほうがいいかもです。
ちなみにR10とR11ですが、このような値の方が全体の歪率を下げられました。
たぶんIC2が電圧増幅してるのであまり出力電流を流さない方がひずみにくいと言う話なんだと思いますが。
ただ追い込んではいないのでベストな値とは限りません。
もちろんその他の抵抗についても追い込んでないので比率だけあわせて変更してみる必要があるかも知りません。
いやぁ。単純な発想だったのに顕著な効果が得られるようで。
だれかこいつも作って実験してくださいw
自分はまだしばらく発表会から開放されないので…
あと、これと同じ仕組の回路がすでにあるよって場合も教えてください。
さて。仮眠してこよう。
ってほどでもないですが、意外と締め切りが厳しい今日このごろ。
実機ハードウェアは問題だらけだけど自分が手を加えられない状況になってしまったので、しばらくはプログラムの時間。
ということで快適な研究室ライフを送るためにぽちってしまいました。
ベイヤーのDT-250/80を。
一瞬HPA作りのために250Ωの方を買おうかとも考えてしまいましたが、まぁ無難に80Ωのほうで。
届くのが楽しみだ。
こいつが購入価格では一番高いヘッドホンになるのかな?
今もってるのでは
AKG K530
AudioTechnica ATH-AD500
SONY MDR-EX90SL
FOSTEX T40PRmkII
な順番ですかね。SHUREのSE210も持ってたけど不注意でケーブルぶっちぎってしまってお蔵入り…
HA10miniキットですが、TC-2を使う方針で設計を進めてます。
見積もりを適当にとってみたら意外と安くて基板+箱でも2000円にできるかなと。
トランジスタはんだ付け済みは+1000円?2000円?
ぶっちゃけはんだ付けよりhFE選別のほうが面倒です爆
そんなかんじでちまちまと進めてます。3月中には試作基板作りたいなぁと。
まぁでも3月頭の発表に向かって今は研究がりがりモードです^^;
実機ハードウェアは問題だらけだけど自分が手を加えられない状況になってしまったので、しばらくはプログラムの時間。
ということで快適な研究室ライフを送るためにぽちってしまいました。
ベイヤーのDT-250/80を。
一瞬HPA作りのために250Ωの方を買おうかとも考えてしまいましたが、まぁ無難に80Ωのほうで。
届くのが楽しみだ。
こいつが購入価格では一番高いヘッドホンになるのかな?
今もってるのでは
AKG K530
AudioTechnica ATH-AD500
SONY MDR-EX90SL
FOSTEX T40PRmkII
な順番ですかね。SHUREのSE210も持ってたけど不注意でケーブルぶっちぎってしまってお蔵入り…
HA10miniキットですが、TC-2を使う方針で設計を進めてます。
見積もりを適当にとってみたら意外と安くて基板+箱でも2000円にできるかなと。
トランジスタはんだ付け済みは+1000円?2000円?
ぶっちゃけはんだ付けよりhFE選別のほうが面倒です爆
そんなかんじでちまちまと進めてます。3月中には試作基板作りたいなぁと。
まぁでも3月頭の発表に向かって今は研究がりがりモードです^^;
前の記事で書いたやつですが、思っていたよりもノイズ類は小さくなるみたいで…
ただ、使うコンデンサの容量によって歪率が大きくかわるというトリッキーな回路になっているようです。
LTSPICEでは。
ちなみにダイヤモンドバッファなんだけど、電源電圧-トランジスタの飽和電圧まで増幅できるような回路です。
回路図みれば一発でわかるかと思いますが、いわゆる「ブートストラップ回路」です。
ただ、オーディオで使われているのは見たことない…かなと思うんですが。
スイッチング回路のハイサイドスイッチングによく使われる回路ですね。

ただでさえ配線がメンドイダイヤモンドバッファなのに、さらにめんどくなってます。
正直言って、そこまでして低電圧駆動したいかというと謎ですが、シミュレート上では歪率0.01%切る位の物にはなってます。
と言うことで誰か試しに作ってみてくださいw
もちろん、上の回路図は電源のコンデンサとかボリュームとか省略してるので適宜。
zobelは0.1uFですね。値書き忘れました。
電源電圧はまぁお約束の±1.2Vで。
ただ、使うコンデンサの容量によって歪率が大きくかわるというトリッキーな回路になっているようです。
LTSPICEでは。
ちなみにダイヤモンドバッファなんだけど、電源電圧-トランジスタの飽和電圧まで増幅できるような回路です。
回路図みれば一発でわかるかと思いますが、いわゆる「ブートストラップ回路」です。
ただ、オーディオで使われているのは見たことない…かなと思うんですが。
スイッチング回路のハイサイドスイッチングによく使われる回路ですね。
ただでさえ配線がメンドイダイヤモンドバッファなのに、さらにめんどくなってます。
正直言って、そこまでして低電圧駆動したいかというと謎ですが、シミュレート上では歪率0.01%切る位の物にはなってます。
と言うことで誰か試しに作ってみてくださいw
もちろん、上の回路図は電源のコンデンサとかボリュームとか省略してるので適宜。
zobelは0.1uFですね。値書き忘れました。
電源電圧はまぁお約束の±1.2Vで。
低電圧アンプ考えてて面白いの考えたんだけどノイズとか歪が大きくなりそうな予感。
まぁ考えたといっても、一般的にオーディオには使われてない技術というだけで、他ではよく使われる回路だったり。
で、LTSpice使ってシミュレーションしようと思ったんだけど、CQのC1815/A1015が見当たらない…
しかもダウンロードサイトが探しにくくなってて…
とりあえずnpn/pnpでいいかなぁ。
この回路がうまく行くと、エミッタフォロワ出力でも電源電圧まで振幅取れるはず。特にダイヤモンドバッファと組み合わせるのがすごく簡単。
そんなかんじ。
あとC77で頒布した本に書いたオーディオアンプを正負電源化したものを組み立てようかなと。
こいつは余裕を持って秋月B基板にモノラル分組んでデュアルモノラル構成かなぁと。
放熱板も基板上においちゃって。あとは電源供給して入出力つないであげるだけの状態。
ホントは昨日組み立てるつもりだったんですが、ちょっと予定外のお出かけが入ってしまったのでできませんでした^^;
まぁ考えたといっても、一般的にオーディオには使われてない技術というだけで、他ではよく使われる回路だったり。
で、LTSpice使ってシミュレーションしようと思ったんだけど、CQのC1815/A1015が見当たらない…
しかもダウンロードサイトが探しにくくなってて…
とりあえずnpn/pnpでいいかなぁ。
この回路がうまく行くと、エミッタフォロワ出力でも電源電圧まで振幅取れるはず。特にダイヤモンドバッファと組み合わせるのがすごく簡単。
そんなかんじ。
あとC77で頒布した本に書いたオーディオアンプを正負電源化したものを組み立てようかなと。
こいつは余裕を持って秋月B基板にモノラル分組んでデュアルモノラル構成かなぁと。
放熱板も基板上においちゃって。あとは電源供給して入出力つないであげるだけの状態。
ホントは昨日組み立てるつもりだったんですが、ちょっと予定外のお出かけが入ってしまったのでできませんでした^^;
カウンター
委託案内
アンプ基板や同人誌を委託販売しています.リンクからどうぞ.(外部サイト)
・HA10mini基板セット
・HA10mini終段基板
・HA10miniハイパワーキット
・HPA&Analog vol.6冊子版
・同人誌DL委託
・同人誌DL委託(旧サークル名)
・HA10mini基板セット
・HA10mini終段基板
・HA10miniハイパワーキット
・HPA&Analog vol.6冊子版
・同人誌DL委託
・同人誌DL委託(旧サークル名)
ブログ内検索
カレンダー
| 01 | 2026/02 | 03 |
| S | M | T | W | T | F | S |
|---|---|---|---|---|---|---|
| 1 | 2 | 3 | 4 | 5 | 6 | 7 |
| 8 | 9 | 10 | 11 | 12 | 13 | 14 |
| 15 | 16 | 17 | 18 | 19 | 20 | 21 |
| 22 | 23 | 24 | 25 | 26 | 27 | 28 |
最新記事
最新トラックバック
カテゴリー
SilverLight
アクセス解析
広告
