日々の活動記録や、暇つぶしなどなど
ヤフオクにHA10miniのトランジスタ実装済み版を出品しました.
http://page10.auctions.yahoo.co.jp/jp/auction/m94722313
欲しい方はウォッチしててください.
とりあえず三日後くらいにもう1枚出す予定です.
その後も10枚ちょっとは連続で出していくつもりなので,
そんなに競らなくていいと思います.
そもそも誰も欲しがらなかったらどうしよ…
http://page10.auctions.yahoo.co.jp/jp/auction/m94722313
欲しい方はウォッチしててください.
とりあえず三日後くらいにもう1枚出す予定です.
その後も10枚ちょっとは連続で出していくつもりなので,
そんなに競らなくていいと思います.
そもそも誰も欲しがらなかったらどうしよ…
PR
直してからずいぶん日がたってしまいましたが,覚えているうちにまとめときます.
前に,同シリーズ機の818-3を直したので基本は一緒!!
と思ってたのですが,回路を追いかけてみると,電圧設定部分の抵抗がすべて焼けていました.
回路は,出力用の70V1A電源と,制御用の12Vフローティング電源で構成されており,
出力電源-5Vのところに12Vフローティング電源のマイナス側が固定されていました.(たしか)
電圧設定抵抗はこのフローティング電源のプラスと,出力電源のマイナスの間に直列接続されており,
ボリュームを最小に設定した状態で,もし出力電圧が70Vになってしまったら,周辺の抵抗が焼ける構造でした.
が,そんなことは起こらない…はずなんですが,起きてました.
818-3を参考に焼けた抵抗を交換して,とりあえず電源を入れてみると,CCとCVを行ったり来たり,高速で切り替わってしまい,どうしようもない状態に.そして抵抗があっという間に熱くなっていく.
要するに,きちんと出力が制御できてないため,設定ボリュームと出力電圧がかみ合わなくなり,抵抗が燃えたようです.
で,回路を追いかけていった結果,フローティング電源の整流部分に入ってた電解コンデンサが完全にドライアップしており,容量がすっからかんになってました.
そのおかげで,制御部は電源ON/OFFを繰り返すことになり,まともな制御ができなくなっていました.
そこで,このコンデンサを交換したところ,一発で動作ok.電源用対リプル耐性の高いのつけときました.
ついでに何箇所かのコンデンサも交換し,ノイズもなく,安定して動くように.
しかし,ちょっと危険な設計ですよね.制御部に全く電源入ってなければ,動かないのでいいんですが,こんなふうにON/OFFされるのは想定外のようですね.
ただ,出力に分圧抵抗が必要ない構造になっており,とても参考になりました.
自作電源に採用したくなるけど,フローティング電源作るのめんどくさいなぁ,という感じで^^;
という事で備忘録兼ねての報告でした.
前に,同シリーズ機の818-3を直したので基本は一緒!!
と思ってたのですが,回路を追いかけてみると,電圧設定部分の抵抗がすべて焼けていました.
回路は,出力用の70V1A電源と,制御用の12Vフローティング電源で構成されており,
出力電源-5Vのところに12Vフローティング電源のマイナス側が固定されていました.(たしか)
電圧設定抵抗はこのフローティング電源のプラスと,出力電源のマイナスの間に直列接続されており,
ボリュームを最小に設定した状態で,もし出力電圧が70Vになってしまったら,周辺の抵抗が焼ける構造でした.
が,そんなことは起こらない…はずなんですが,起きてました.
818-3を参考に焼けた抵抗を交換して,とりあえず電源を入れてみると,CCとCVを行ったり来たり,高速で切り替わってしまい,どうしようもない状態に.そして抵抗があっという間に熱くなっていく.
要するに,きちんと出力が制御できてないため,設定ボリュームと出力電圧がかみ合わなくなり,抵抗が燃えたようです.
で,回路を追いかけていった結果,フローティング電源の整流部分に入ってた電解コンデンサが完全にドライアップしており,容量がすっからかんになってました.
そのおかげで,制御部は電源ON/OFFを繰り返すことになり,まともな制御ができなくなっていました.
そこで,このコンデンサを交換したところ,一発で動作ok.電源用対リプル耐性の高いのつけときました.
ついでに何箇所かのコンデンサも交換し,ノイズもなく,安定して動くように.
しかし,ちょっと危険な設計ですよね.制御部に全く電源入ってなければ,動かないのでいいんですが,こんなふうにON/OFFされるのは想定外のようですね.
ただ,出力に分圧抵抗が必要ない構造になっており,とても参考になりました.
自作電源に採用したくなるけど,フローティング電源作るのめんどくさいなぁ,という感じで^^;
という事で備忘録兼ねての報告でした.
自分用メモ.
もっと楽な方法あったら教えてください.
1.ここからドライバをダウンロード
2.Xが動いてる状態だとドライバのインストールができないと怒られるので,
/etc//default/grub
を開き,
GRUB_CMDLINE_LINUX_DEFAULT="quiet splash"
をコメントアウトし,
GRUB_CMDLINE_LINUX_DEFAULT="text"
を追加して保存.その後
$sudo update-grub
して,準備完了.
3.PCを再起動させると,textモードで起動してるはずなので,ダウンロードしたドライバに実行権限を与えて実行.
4.あとは表示に従って進むだけ
もっと楽な方法あったら教えてください.
1.ここからドライバをダウンロード
2.Xが動いてる状態だとドライバのインストールができないと怒られるので,
/etc//default/grub
を開き,
GRUB_CMDLINE_LINUX_DEFAULT="quiet splash"
をコメントアウトし,
GRUB_CMDLINE_LINUX_DEFAULT="text"
を追加して保存.その後
$sudo update-grub
して,準備完了.
3.PCを再起動させると,textモードで起動してるはずなので,ダウンロードしたドライバに実行権限を与えて実行.
4.あとは表示に従って進むだけ
フォロワーの@mark_createさんが,HA10miniのトランジスタ配置図を作って下さいました.
めちゃくちゃ綺麗にできてて驚くばかりです.これから作る方は是非参考にしてください.
http://mark-create.cocolog-nifty.com/blog/2011/10/post-568a.html
転載許可も頂いたので,そのうち取説にもリンクする予定です.
さて,もう一件.
手持ちの不良在庫を消化するという意味でも,そろそろHA10miniのトランジスタのみ実装済み版を
少しずつつくろうかと考えています.
まとめてつくろうと思うと挫折するので,ちまちまと.
販売方法はヤフオクにしようかなぁと思ってます.
週に一枚ずつくらいだせたらいいなとは思ってますが,どうなるかわかりません.
出品するときはブログで告知する予定です.
といっても,これまで出品した経験が無いので,よくわからないんですけどね…
ビスパで委託しようにも,数が少ないので…
以上連絡でした
めちゃくちゃ綺麗にできてて驚くばかりです.これから作る方は是非参考にしてください.
http://mark-create.cocolog-nifty.com/blog/2011/10/post-568a.html
転載許可も頂いたので,そのうち取説にもリンクする予定です.
さて,もう一件.
手持ちの不良在庫を消化するという意味でも,そろそろHA10miniのトランジスタのみ実装済み版を
少しずつつくろうかと考えています.
まとめてつくろうと思うと挫折するので,ちまちまと.
販売方法はヤフオクにしようかなぁと思ってます.
週に一枚ずつくらいだせたらいいなとは思ってますが,どうなるかわかりません.
出品するときはブログで告知する予定です.
といっても,これまで出品した経験が無いので,よくわからないんですけどね…
ビスパで委託しようにも,数が少ないので…
以上連絡でした
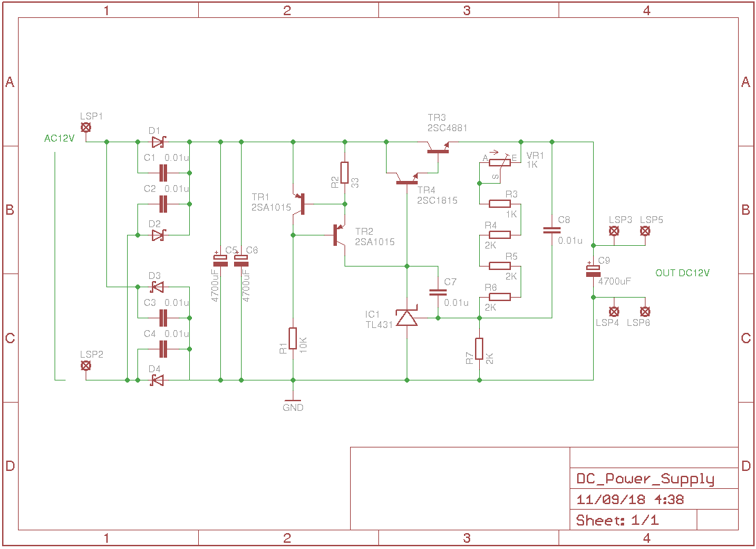
中学生だか,高校生だかの時に作った電源がなんか調子悪かったので修理するついでに中身をごっそり入れ替えました.
というか,作った当時はたいして回路をわかってなかったので,ACを整流してコンデンサ突っ込んであるだけのものでした^^;
この前LEADERの電源器の回路追っかけたときにわかった部分をもとにしてたりします. が,さらにもとをたどればTL431のデータシートにも乗ってるような一般的な構成です.
今回作った回路はとりあえず12V2A出力を目標にしています. 以下回路図です.

工夫した点としては,TL431の電源として,TR1とTR2による定電流源にしたというくらいですかね.
TL431は400uA以上流せればよく,TR3,TR4もダーリントン接続してるので,2Aの時にそれぞれhFEが100だとしてもベース電流は200uA.合計600uAあればとりあえず動作する領域になります.
が,TL431は数mA流したほうが安定した記憶があるのと,ベース電流には余裕を持たせるという意味で20mA程度流しています. ホントは10mA位でもいいのですが,丁度いい抵抗がなかった…
というか,CRDでもいいんですが,手持ちにちょうどいいCRDがなかったので…
でもこの定電流回路のおかげか,出力電圧の安定性はなかなか良いです.
ただ,TL431の電流が多めなので,安定するまで30分くらい必要です…
まぁ,最初の3分で3mV,残りの30分くらいで2mVくらい出力電圧が変動する程度なので,通常使用には全く問題ありませんね. 直流出力抵抗は0.01Ω程度のようです.
入力電圧は1V以上変化してて,リニアレギュレーションを計算してみると60dB近くあったので,一般的な三端子レギュレータと同程度でしょう.
それなら三端子レギュレータ使えよとかいうのはなしですw
少なくとも三端子レギュレータよりは電圧安定性高いですしね.
外観はこんな感じ.奥にあるのが昔の基板です.
71V4700uFなんてオーバースペックなコンデンサが付いてたので,そっちは回収することにして,35V4700uFを付けときましたw
という事で,勉強かねて最近工作してなかったリハビリかねてこんなモン作りました報告おしまい.
というか,作った当時はたいして回路をわかってなかったので,ACを整流してコンデンサ突っ込んであるだけのものでした^^;
この前LEADERの電源器の回路追っかけたときにわかった部分をもとにしてたりします. が,さらにもとをたどればTL431のデータシートにも乗ってるような一般的な構成です.
今回作った回路はとりあえず12V2A出力を目標にしています. 以下回路図です.
工夫した点としては,TL431の電源として,TR1とTR2による定電流源にしたというくらいですかね.
TL431は400uA以上流せればよく,TR3,TR4もダーリントン接続してるので,2Aの時にそれぞれhFEが100だとしてもベース電流は200uA.合計600uAあればとりあえず動作する領域になります.
が,TL431は数mA流したほうが安定した記憶があるのと,ベース電流には余裕を持たせるという意味で20mA程度流しています. ホントは10mA位でもいいのですが,丁度いい抵抗がなかった…
というか,CRDでもいいんですが,手持ちにちょうどいいCRDがなかったので…
でもこの定電流回路のおかげか,出力電圧の安定性はなかなか良いです.
ただ,TL431の電流が多めなので,安定するまで30分くらい必要です…
まぁ,最初の3分で3mV,残りの30分くらいで2mVくらい出力電圧が変動する程度なので,通常使用には全く問題ありませんね. 直流出力抵抗は0.01Ω程度のようです.
入力電圧は1V以上変化してて,リニアレギュレーションを計算してみると60dB近くあったので,一般的な三端子レギュレータと同程度でしょう.
それなら三端子レギュレータ使えよとかいうのはなしですw
少なくとも三端子レギュレータよりは電圧安定性高いですしね.
外観はこんな感じ.奥にあるのが昔の基板です.
71V4700uFなんてオーバースペックなコンデンサが付いてたので,そっちは回収することにして,35V4700uFを付けときましたw
という事で,勉強かねて最近工作してなかったリハビリかねてこんなモン作りました報告おしまい.
最近ようやく工作環境が復帰してきたので,まずは,ということでジャンクで買った電源器を修理することにしました.
ジャンクで買ったのはKENWOOD(現TEXIO)のPR70-1Aって電源器で,70V1AのCVCC電源です.
http://www.texio.jp/product/power/detail/detail_p.php?id=155&PHPSESSID=03d8e5b77ff836293f02cefbffc54035
↑の電圧違い品ですでに製造停止.
バラしてみると抵抗が3本燃えてていろいろ大変だなぁと思ったんですが,手元には同じシリーズのOEMである(どっちがOEM元だっけ)LEADERの818-3という電源器の動作品があります.
こっちは18V3Aですが,基板は一緒だし,抵抗値も参考になるだろうと思って分解.
これがメイン基板です.写真はPR70-1Aのもの.
で,様子を見てみると…なんとPR70-1Aの燃えてた抵抗のうち,1本と同じ部分がこげこげになっていることが発覚.
回路図を追っかけてみると,出力リレーをON/OFFしているトランジスタのベース抵抗(R76)であることが発覚.
試しに電源をいれてみて実測してみると,1Kオームの抵抗に23mAも流してました.
0.5W以上です.抵抗のサイズはいわゆる1/8Wサイズなので,大電力品でも1/4Wまで…
明らかに過大電力です.これが燃えた原因ですね.

燃えかけのR76と外したところ.
とりあえずこのまま放置すれば,確実にこちらも燃えるので,修理することに.
トランジスタも2SC1815だし,ベース電流にそんな電流はちっともいらないので,ここの抵抗値を大きくしてしまうことにしました.
2SC1815のhFEは最低でも100あるし,ICEの最大値から言っても,ベース電流は2mAもあれば十分,ということで,ベース抵抗を10Kオームに変えました.
とりあえずこれでちゃんと動いているようです.
しっかし,なんでこんな簡単なミスするのかが謎ですね.PR70-1Aも同じ抵抗値だったので,二台が二台とも同じ状態と.
しかも直流でON/OFFしかしないような場所なんで,電力計算だって一番簡単なところなのに…
10Kオームを取り付け指示するところを0を一つ抜かしてしまったんですかね.
回路図を見る限り,ここの抵抗が焼けおちたとしても,他の部分が燃えたりとかそういう事にはならなさそうです.
単純に出力のON/OFFが出来なくなるだけだと思います.
手元にこの電源器がある人は見てみるといいかも?
ということで,PR70-1Aの修理は終わらず,818-3の修理になってしまいましたとさw
ジャンクで買ったのはKENWOOD(現TEXIO)のPR70-1Aって電源器で,70V1AのCVCC電源です.
http://www.texio.jp/product/power/detail/detail_p.php?id=155&PHPSESSID=03d8e5b77ff836293f02cefbffc54035
↑の電圧違い品ですでに製造停止.
バラしてみると抵抗が3本燃えてていろいろ大変だなぁと思ったんですが,手元には同じシリーズのOEMである(どっちがOEM元だっけ)LEADERの818-3という電源器の動作品があります.
こっちは18V3Aですが,基板は一緒だし,抵抗値も参考になるだろうと思って分解.
で,様子を見てみると…なんとPR70-1Aの燃えてた抵抗のうち,1本と同じ部分がこげこげになっていることが発覚.
回路図を追っかけてみると,出力リレーをON/OFFしているトランジスタのベース抵抗(R76)であることが発覚.
試しに電源をいれてみて実測してみると,1Kオームの抵抗に23mAも流してました.
0.5W以上です.抵抗のサイズはいわゆる1/8Wサイズなので,大電力品でも1/4Wまで…
明らかに過大電力です.これが燃えた原因ですね.
とりあえずこのまま放置すれば,確実にこちらも燃えるので,修理することに.
トランジスタも2SC1815だし,ベース電流にそんな電流はちっともいらないので,ここの抵抗値を大きくしてしまうことにしました.
2SC1815のhFEは最低でも100あるし,ICEの最大値から言っても,ベース電流は2mAもあれば十分,ということで,ベース抵抗を10Kオームに変えました.
とりあえずこれでちゃんと動いているようです.
しっかし,なんでこんな簡単なミスするのかが謎ですね.PR70-1Aも同じ抵抗値だったので,二台が二台とも同じ状態と.
しかも直流でON/OFFしかしないような場所なんで,電力計算だって一番簡単なところなのに…
10Kオームを取り付け指示するところを0を一つ抜かしてしまったんですかね.
回路図を見る限り,ここの抵抗が焼けおちたとしても,他の部分が燃えたりとかそういう事にはならなさそうです.
単純に出力のON/OFFが出来なくなるだけだと思います.
手元にこの電源器がある人は見てみるといいかも?
ということで,PR70-1Aの修理は終わらず,818-3の修理になってしまいましたとさw
PR70-1Aの方はせっかくなので回路図を全部起こして原因究明にあたろうと思います.
以前,FT245RLをいかに簡単に使うか,という記事を書きましたが,それの続編で,
コンソールというかコマンドプロンプト上でシリアルポートを簡単にいじる方法です.
Windowsのコマンドプロンプト上で,echoすると,どうしても末尾にCR+LFがついてしまうんですね.
なので,前回の内容みたいに
echo 010101010101 > \\.\com1
みたいにすると,末尾に0x0D 0x0Aってついてしまって,望んだデータで終わりません.
で,WEBを回ってみると,
set /p x=hoge<nul
とすることで,改行なしでhogeという文字を出力できるということがわかりました.
なんでこれがechoの代わりになるかは適当にググってください.
もちろん,これを
set /p x=hoge<nul > \\.\com1
のようにリダイレクトすればいいわけですね.
んでもって,コマンドプロンプト上でもアスキーコードの制御文字列って入力できるんですね.
Ctrlキーとの組み合わせで,全制御文字が入力できるわけです.
Ctrl+[しか知らんかったよ…
ただ,コマンドプロンプト上だと,Ctrl+Cはシグナルを送ってしまうし,
DELとかCtrl+H(BS)とか普通に入力中の文字消しちゃうしで,
完全に全部をって訳にはいきませんorz
そもそもアスキーコードだと0x7Fまでですしね.
なので,バイナリデータをどうしても送りたい場合は,バイナリデータをファイルにして保存します.
バイナリデータはStirlingなどのバイナリエディタで作ればOKです.
もちろん改行コードなどはつけません.
で,そのファイルをhoge.binとして保存したとすれば,
type hoge.bin > \\.\com1
のようにすればOKです.
typeはファイル内容を表示する,というコマンドですね.
FT232でバイナリデータが送れることを確認しましたが,
手元にFT245がなく,FT245では動作確認が取れてません.
まぁ,FT232で出来るんだからきっとできるでしょうw
さらにそれをバッチファイル内で定期的に実行とかすれば…
なんて無駄なこともできますw
これはまたすぐ記事にするつもりですが.
コンソールというかコマンドプロンプト上でシリアルポートを簡単にいじる方法です.
Windowsのコマンドプロンプト上で,echoすると,どうしても末尾にCR+LFがついてしまうんですね.
なので,前回の内容みたいに
echo 010101010101 > \\.\com1
みたいにすると,末尾に0x0D 0x0Aってついてしまって,望んだデータで終わりません.
で,WEBを回ってみると,
set /p x=hoge<nul
とすることで,改行なしでhogeという文字を出力できるということがわかりました.
なんでこれがechoの代わりになるかは適当にググってください.
もちろん,これを
set /p x=hoge<nul > \\.\com1
のようにリダイレクトすればいいわけですね.
んでもって,コマンドプロンプト上でもアスキーコードの制御文字列って入力できるんですね.
Ctrlキーとの組み合わせで,全制御文字が入力できるわけです.
Ctrl+[しか知らんかったよ…
ただ,コマンドプロンプト上だと,Ctrl+Cはシグナルを送ってしまうし,
DELとかCtrl+H(BS)とか普通に入力中の文字消しちゃうしで,
完全に全部をって訳にはいきませんorz
そもそもアスキーコードだと0x7Fまでですしね.
なので,バイナリデータをどうしても送りたい場合は,バイナリデータをファイルにして保存します.
バイナリデータはStirlingなどのバイナリエディタで作ればOKです.
もちろん改行コードなどはつけません.
で,そのファイルをhoge.binとして保存したとすれば,
type hoge.bin > \\.\com1
のようにすればOKです.
typeはファイル内容を表示する,というコマンドですね.
FT232でバイナリデータが送れることを確認しましたが,
手元にFT245がなく,FT245では動作確認が取れてません.
まぁ,FT232で出来るんだからきっとできるでしょうw
さらにそれをバッチファイル内で定期的に実行とかすれば…
なんて無駄なこともできますw
これはまたすぐ記事にするつもりですが.
夏祭りお疲れさまでした.
さて,夏祭りで売れ残りが多少出たので,全部ビスパに委託することにしました.
とりあえず本が16部,電子ボリュームの基板+マイコンが13セットあります.
そのうち登録サれると思うので,欲しい方はチェックしててください.
ちなみに本はダウンロード販売版も存在します.
そちらもどうぞ.
取り急ぎ告知だけ.
さて,夏祭りで売れ残りが多少出たので,全部ビスパに委託することにしました.
とりあえず本が16部,電子ボリュームの基板+マイコンが13セットあります.
そのうち登録サれると思うので,欲しい方はチェックしててください.
ちなみに本はダウンロード販売版も存在します.
そちらもどうぞ.
取り急ぎ告知だけ.
祭り頒布基板である,DV01の取説をつくりました.
http://www6.atpages.jp/mlkwy/doc/dv01.html
購入を検討している方はこれを参考にしてみてください.
プログラムも公開しましたので,参考にどうぞ.
頒布数は49を予定しています.
bispaでの頒布を期待する方はコメントにそう書いてください^^;
ある程度の人数が集まったら基板を作るつもりです.
その時はもちろんマイコン付きで.
http://www6.atpages.jp/mlkwy/doc/dv01.html
購入を検討している方はこれを参考にしてみてください.
プログラムも公開しましたので,参考にどうぞ.
頒布数は49を予定しています.
bispaでの頒布を期待する方はコメントにそう書いてください^^;
ある程度の人数が集まったら基板を作るつもりです.
その時はもちろんマイコン付きで.
カウンター
委託案内
アンプ基板や同人誌を委託販売しています.リンクからどうぞ.(外部サイト)
・HA10mini基板セット
・HA10mini終段基板
・HA10miniハイパワーキット
・HPA&Analog vol.6冊子版
・同人誌DL委託
・同人誌DL委託(旧サークル名)
・HA10mini基板セット
・HA10mini終段基板
・HA10miniハイパワーキット
・HPA&Analog vol.6冊子版
・同人誌DL委託
・同人誌DL委託(旧サークル名)
ブログ内検索
カレンダー
| 01 | 2026/02 | 03 |
| S | M | T | W | T | F | S |
|---|---|---|---|---|---|---|
| 1 | 2 | 3 | 4 | 5 | 6 | 7 |
| 8 | 9 | 10 | 11 | 12 | 13 | 14 |
| 15 | 16 | 17 | 18 | 19 | 20 | 21 |
| 22 | 23 | 24 | 25 | 26 | 27 | 28 |
最新記事
最新トラックバック
カテゴリー
SilverLight
アクセス解析
広告
