日々の活動記録や、暇つぶしなどなど
HA10基板の取り説をアップデートしました。
http://www6.atpages.jp/mlkwy/doc/ha10c77.html
「動かないときは」という項目を追加しましたのでうまく動いてないときは参考にしてください。
大体の人の手元には届いたかと思います。
部品点数が多いのであさらず組み立ててください。
ちなみに電池電源(±1.2V)でHD650が十分動作するという報告をもらいました。
再生機の出力振幅がよほど小さくない限りハイインピなヘッドフォンでも問題ないようです。
他にも動作報告・動かない報告お待ちしております。
[追記]
更に取り説アップデートしました。
メールで電源部の質問を受けたので、電源について追記しました。
確認してください。
http://www6.atpages.jp/mlkwy/doc/ha10c77.html
「動かないときは」という項目を追加しましたのでうまく動いてないときは参考にしてください。
大体の人の手元には届いたかと思います。
部品点数が多いのであさらず組み立ててください。
ちなみに電池電源(±1.2V)でHD650が十分動作するという報告をもらいました。
再生機の出力振幅がよほど小さくない限りハイインピなヘッドフォンでも問題ないようです。
他にも動作報告・動かない報告お待ちしております。
[追記]
更に取り説アップデートしました。
メールで電源部の質問を受けたので、電源について追記しました。
確認してください。
PR
HA10基板をAC電源で動かしてみました。

こんな感じでトランスを使って簡単な正負電源を作ってみました。
一般的なダイオードブリッヂ(ジ?)にツェナーダイオード+トランジスタの簡単な電源です。
たったこれだけでもノイズ皆無な電源になります。
というか個人的にはオープンループゲインの大きくて強大なフィードバックのかかった電源よりこっちのほうが好きだったりします。
音質を細かく比較したわけではないですが、電流変動時の電圧変動が穏やかなのでパルスノイズを発生することが無いのが味噌だと思っています。
あくまでも思っているだけですw
回路に供給しているのは±4V位です。
ただ本当に一番簡単な電源なんで出力電圧が±で0.1V位違います。これはトランジスタのVbeとツェナーダイオードの個体差が原因ですね。
この状態でアンプの出力オフセットは最大で10mV位になってしまうようでした。
イヤホンに接続する場合には出力カップリングコンを入れたほうがいいですね。
もしくは電源電圧を調整できるようにするか。
まぁカップリングコンを入れとくのが一番簡単で安全だとは思います。
この構成で電源回路作って箱に収めるかなぁ。
それとも7805/7905あたりでも作って比べてみようかなぁ。
ぶっちゃけ面倒くs(ry
どっちかってとディスクリ電源と7805つかったのとで電圧をあわせるのが面倒。
電源電圧違う状態のアンプで音比較しても意味ないし。
でもでもこれで一回比較しとけば後は同じように…で済ませ…られないなぁきっと。
こんな感じでトランスを使って簡単な正負電源を作ってみました。
一般的なダイオードブリッヂ(ジ?)にツェナーダイオード+トランジスタの簡単な電源です。
たったこれだけでもノイズ皆無な電源になります。
というか個人的にはオープンループゲインの大きくて強大なフィードバックのかかった電源よりこっちのほうが好きだったりします。
音質を細かく比較したわけではないですが、電流変動時の電圧変動が穏やかなのでパルスノイズを発生することが無いのが味噌だと思っています。
あくまでも思っているだけですw
回路に供給しているのは±4V位です。
ただ本当に一番簡単な電源なんで出力電圧が±で0.1V位違います。これはトランジスタのVbeとツェナーダイオードの個体差が原因ですね。
この状態でアンプの出力オフセットは最大で10mV位になってしまうようでした。
イヤホンに接続する場合には出力カップリングコンを入れたほうがいいですね。
もしくは電源電圧を調整できるようにするか。
まぁカップリングコンを入れとくのが一番簡単で安全だとは思います。
この構成で電源回路作って箱に収めるかなぁ。
それとも7805/7905あたりでも作って比べてみようかなぁ。
ぶっちゃけ面倒くs(ry
どっちかってとディスクリ電源と7805つかったのとで電圧をあわせるのが面倒。
電源電圧違う状態のアンプで音比較しても意味ないし。
でもでもこれで一回比較しとけば後は同じように…で済ませ…られないなぁきっと。
#通販分を発送しました。クロネコメール便を利用してみました。
#振込みがまだな方は適当にお願いします。
#あと、余り分はまだどうするか決めてないのでもう少しお待ちください。
とりあえず±2.4V電源で動くことを確認しました。

この程度の電圧変更だったら特に調整も必要なく動きますね。
ただ、バイアス電流は大きくなるのでいったんバイアスを最低にしてから調整しなおす必要があります。
あと写真を見るとわかると思いますが、今回つくった基板はコネクタを基板につけないでケーブルを引き出してみました。
こんな状態で使っても発振は観測できなかったので安定していると思います。
パッチは当てた状態ですが。
ちなみに±12V電源にしたらアウトでした。
R13を1Kとか2Kとか大きくしないとだめですね。バイアス電流が流れすぎてあっという間に熱暴走コースです。
あと、終段がTO92なトランジスタだと熱容量的にも厳しいですね。
とりあえず電源電圧を上げて楽しむのは±6Vくらいまでが簡単で確実かもしれません。
ぶっちゃけ電源電圧上げてもそんなに性能変わらないとおもいます。
計測してないので値はわからないですが、±2.4V以上ならほとんど変わらないんじゃないかなと。
±1.2Vと2.4Vは変わる可能性ありますが。
とりあえず報告まで。
#取り説をまたちょっと更新しました。
#振込みがまだな方は適当にお願いします。
#あと、余り分はまだどうするか決めてないのでもう少しお待ちください。
とりあえず±2.4V電源で動くことを確認しました。
この程度の電圧変更だったら特に調整も必要なく動きますね。
ただ、バイアス電流は大きくなるのでいったんバイアスを最低にしてから調整しなおす必要があります。
あと写真を見るとわかると思いますが、今回つくった基板はコネクタを基板につけないでケーブルを引き出してみました。
こんな状態で使っても発振は観測できなかったので安定していると思います。
パッチは当てた状態ですが。
ちなみに±12V電源にしたらアウトでした。
R13を1Kとか2Kとか大きくしないとだめですね。バイアス電流が流れすぎてあっという間に熱暴走コースです。
あと、終段がTO92なトランジスタだと熱容量的にも厳しいですね。
とりあえず電源電圧を上げて楽しむのは±6Vくらいまでが簡単で確実かもしれません。
ぶっちゃけ電源電圧上げてもそんなに性能変わらないとおもいます。
計測してないので値はわからないですが、±2.4V以上ならほとんど変わらないんじゃないかなと。
±1.2Vと2.4Vは変わる可能性ありますが。
とりあえず報告まで。
#取り説をまたちょっと更新しました。
少しだけアップデートしました。
http://www6.atpages.jp/mlkwy/doc/ha10c77.html
確認してください。
あと、3枚分余裕があります。3枚しかとも言いますが。
一応、のちのちいろいろ修正を加えたバージョンをまた作るつもりではいますが、いつになるかわからんです。
ということでどうしましょうね。抽選か先着かにしようかと思うんですが、何がいいですかね。
それとも素直に新基板を待ってもらうか。
http://www6.atpages.jp/mlkwy/doc/ha10c77.html
確認してください。
あと、3枚分余裕があります。3枚しかとも言いますが。
一応、のちのちいろいろ修正を加えたバージョンをまた作るつもりではいますが、いつになるかわからんです。
ということでどうしましょうね。抽選か先着かにしようかと思うんですが、何がいいですかね。
それとも素直に新基板を待ってもらうか。
今日、というか昨日、予約分を発送しました。
小汚い字で宛名が書かれた茶封筒が届きますのでお待ちください^^;
それに伴って取り説を公開します。
http://www6.atpages.jp/mlkwy/doc/ha10c77.html
一応サークルとしての頒布だったのでサークルのページに置きました。
そして予約した方に渡したカードではpdfにしてましたが、htmlに変更しました。
wordで文書書くよりhtmlで書いたほうが楽だということに気がついて爆
まだ回路図だけ乗っけてませんが、研究室のPCからひっぱってきしだい公開します。
わからないことなどはこの記事にでもコメントしてください。
通販分は若干のあまりが出そうなので近日中に抽選会でも開こうかと思います。
小汚い字で宛名が書かれた茶封筒が届きますのでお待ちください^^;
それに伴って取り説を公開します。
http://www6.atpages.jp/mlkwy/doc/ha10c77.html
一応サークルとしての頒布だったのでサークルのページに置きました。
そして予約した方に渡したカードではpdfにしてましたが、htmlに変更しました。
wordで文書書くよりhtmlで書いたほうが楽だということに気がついて爆
まだ回路図だけ乗っけてませんが、研究室のPCからひっぱってきしだい公開します。
わからないことなどはこの記事にでもコメントしてください。
通販分は若干のあまりが出そうなので近日中に抽選会でも開こうかと思います。
HA10の基板が頒布できるところまできました。
基板で組んだときはあまり問題にならなかった部分が表面化したりもしてちょっとパッチ当てをしたほうがいい部分もあります。
ということで完成時の写真となります。


パッチ当ては各chあたり2箇所になります。
据え置の機械で使う分にはどっちもいらないと思うんですが、ポータブルプレイヤーやノートPCで再生すると発振してしまうようです。
そのほかの細かいミスは以下のとおりです。
・シルク印刷で文字がかぶってしまっている。
・3.5mmジャックの位置を間違えて基板から少しはみ出してしまう
・入力カップリングコンデンサのスペースがちょっと狭い
この辺は取り説にも記載しますのでよく読んでください^^;
そういえば回路図はブログにあります、とかいってたんですが、すごくわかりにくいタイトルだったのでここにリンクしておきます。
HA10回路図および部品図(蛇の目基板用)
基板で組んだときはあまり問題にならなかった部分が表面化したりもしてちょっとパッチ当てをしたほうがいい部分もあります。
ということで完成時の写真となります。
パッチ当ては各chあたり2箇所になります。
据え置の機械で使う分にはどっちもいらないと思うんですが、ポータブルプレイヤーやノートPCで再生すると発振してしまうようです。
そのほかの細かいミスは以下のとおりです。
・シルク印刷で文字がかぶってしまっている。
・3.5mmジャックの位置を間違えて基板から少しはみ出してしまう
・入力カップリングコンデンサのスペースがちょっと狭い
この辺は取り説にも記載しますのでよく読んでください^^;
そういえば回路図はブログにあります、とかいってたんですが、すごくわかりにくいタイトルだったのでここにリンクしておきます。
HA10回路図および部品図(蛇の目基板用)
トラッキング電源はCVCCにしようと思っているんですが、定電流回路のほうで詰まってます…
定電圧側はとりあえずTIのTL431を買うまでまち…
という感じですが。
で、何が問題かというと、位相の話。
トラッキング電源なんできちんとハイサイドの電流を測る必要があります。
なのでハイサイドに1Ωいれてオペアンプで差動増幅してフィードバックかければ楽勝!とかおもってたんですが…
発振しまくるんですよね~
と、文章書いてたら思い当り節が出てきたので再実験…
発振しねぇ
あぁ
なんか、あまりにも恥ずかしいことしてたような…
まぁ他人の公開してた回路を「ふ~ん、こんな使い方でいいんだ」とか思ってうのみにしていたのがいけなかったんですがorz
とにかく、基本的な動作はするようになりました。
あとは電流計・電圧計の表示をどうするかと、CVモードとCCモードの表示切替をどこで判断させるかくらいかなぁ。
電圧・電流は絶対値回路を組んでスイッチで切り替え表示にするかなぁ。
そうすれば出力端子からメータに流れる電流がなくなるから誤差も少なくなるなぁ。
今月中にはすべて完成させよう。
それにしても文章かくって大事ですね。
何時間も悩んでたことなに、ちょっと文章に書いただけでおかしな所に気がつけたわけだし。
定電圧側はとりあえずTIのTL431を買うまでまち…
という感じですが。
で、何が問題かというと、位相の話。
トラッキング電源なんできちんとハイサイドの電流を測る必要があります。
なのでハイサイドに1Ωいれてオペアンプで差動増幅してフィードバックかければ楽勝!とかおもってたんですが…
発振しまくるんですよね~
と、文章書いてたら思い当り節が出てきたので再実験…
発振しねぇ
あぁ
なんか、あまりにも恥ずかしいことしてたような…
まぁ他人の公開してた回路を「ふ~ん、こんな使い方でいいんだ」とか思ってうのみにしていたのがいけなかったんですがorz
とにかく、基本的な動作はするようになりました。
あとは電流計・電圧計の表示をどうするかと、CVモードとCCモードの表示切替をどこで判断させるかくらいかなぁ。
電圧・電流は絶対値回路を組んでスイッチで切り替え表示にするかなぁ。
そうすれば出力端子からメータに流れる電流がなくなるから誤差も少なくなるなぁ。
今月中にはすべて完成させよう。
それにしても文章かくって大事ですね。
何時間も悩んでたことなに、ちょっと文章に書いただけでおかしな所に気がつけたわけだし。
最近やってなかったトラッキング電源をまた少し進め始めたんですが…
相変わらず基準電源でつまづくorz
んーTL431がお勧めみたいなこと書いてあったから選んでみたのになぁと思ってデータシートを見直してて気が付きました。
STmicro製とTI製で信じられないくらい性能が違う!!!

手前のがSTのTL431で奥のがTIのTL431の特性です。
大体スケールを合わせてみたんですが、明らかにSTのグラフは傾きが小さい。
TIは傾きがほぼ垂直に見える。
これは…
これが原因か!
ついつい秋月で安いから何も気にしないで買ってみたらこのざまだよorz
これ交換するだけで全然違うんじゃまいか?
とりあえずマルツには置いてないけど梅沢にあるみたいなんで買ってきます。
うーむ。ここまでメーカーによる性能の差があるとは…
あとはお金がまとまったときにトランスと電流計買わないと…
電流計はまぁ秋月のでいいかなぁ。ただの電流制限として使うだけだしなぁ。
電流検出回路はどうしようかな。まだ何にも手をつけてないや^^;
相変わらず基準電源でつまづくorz
んーTL431がお勧めみたいなこと書いてあったから選んでみたのになぁと思ってデータシートを見直してて気が付きました。
STmicro製とTI製で信じられないくらい性能が違う!!!
手前のがSTのTL431で奥のがTIのTL431の特性です。
大体スケールを合わせてみたんですが、明らかにSTのグラフは傾きが小さい。
TIは傾きがほぼ垂直に見える。
これは…
これが原因か!
ついつい秋月で安いから何も気にしないで買ってみたらこのざまだよorz
これ交換するだけで全然違うんじゃまいか?
とりあえずマルツには置いてないけど梅沢にあるみたいなんで買ってきます。
うーむ。ここまでメーカーによる性能の差があるとは…
あとはお金がまとまったときにトランスと電流計買わないと…
電流計はまぁ秋月のでいいかなぁ。ただの電流制限として使うだけだしなぁ。
電流検出回路はどうしようかな。まだ何にも手をつけてないや^^;
心の余裕を保つためにリラクゼーションすることにしました。

トラッキング電源つくり始めました。てへっ。
±12Vのスイッチング電源を持ってきてたの忘れてて、見つけたとたん作り始めました爆
けど、なんかいまいち。
基準電圧部がふらふらする。
LM385-2.5がマルツにあったから買ってみたけど、いまいち…
負荷電流増やした時に供給側の電圧が200mVくらい下がると、こっちもあっさり0.4mVくらい下がってしまう…
もっとましな定電流回路を乗せろって話かなぁ
それとも、もっとましな基準電圧源を探せという話かなぁ。
どっちにしてもこれさえクリアすればそこそこなものはできそうな感じ。
OPアンプの実験用にはやりすぎかなぁ。
あとは電流制限をどうするか…
┐型か、フ型か、それとも即断か…
今日はこれくらいにして論文よまないと…
トラッキング電源つくり始めました。てへっ。
±12Vのスイッチング電源を持ってきてたの忘れてて、見つけたとたん作り始めました爆
けど、なんかいまいち。
基準電圧部がふらふらする。
LM385-2.5がマルツにあったから買ってみたけど、いまいち…
負荷電流増やした時に供給側の電圧が200mVくらい下がると、こっちもあっさり0.4mVくらい下がってしまう…
もっとましな定電流回路を乗せろって話かなぁ
それとも、もっとましな基準電圧源を探せという話かなぁ。
どっちにしてもこれさえクリアすればそこそこなものはできそうな感じ。
OPアンプの実験用にはやりすぎかなぁ。
あとは電流制限をどうするか…
┐型か、フ型か、それとも即断か…
今日はこれくらいにして論文よまないと…
昨夜は貫徹した関係で18時に寝て0時におきました。
そこから先生に言われた作業をし終えたのが7時。
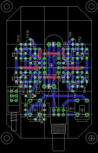
微妙に時間が空いたのでEAGLEで新アンプの配置を考えてました。
というわけで新作です。

大本のベースはnabeさんの低電圧アンプですが、もう影しかないですね^^;
回路図は公開してもいいんですが、まぁ動いたらということで爆
部品図見て回路が予想できる人なら問題起きても自分で対処できるだろう、とかいう考えがあったりw
それはおいといて、この回路は2つ実験要素を持たせています。
一つはダイヤモンドバッファの定電流負荷をカレントミラーにすること。
これは前からnabeさんのアンプでやりたいっていってたことですね。
CRDは1.7Vくらいないと定電流領域に入らないので、低電圧アンプだとちとつらい。
もう一つはダイヤモンドバッファをダイヤモンドバッファじゃなくすること。
ぶっちゃけ配線楽なんですよこれ。実際に作ったためしは無いんですが、Spiceでは動いてます。
なのできっと大丈夫だろうという希望的観測で作り始めることにします。
一応Vceの変化量が少なくなるはずなのでトランジスタの特性が変化しにくくなって有利なんでは?という予測もあったりしますが。
問題はいつ作るか。
今日は時間的にもう残り少ないのでパス。
明日は髪切りに行ってからサークルの追いコン。
あさっては夕方から用事。
しあさってからは仙台に家探し。
見たいな感じなので、作れるとしたら来週の月曜かあさっての昼間?
けど明日の追いコンがどうせ徹夜だろうから死んでそう…
そこから先生に言われた作業をし終えたのが7時。
微妙に時間が空いたのでEAGLEで新アンプの配置を考えてました。
というわけで新作です。
大本のベースはnabeさんの低電圧アンプですが、もう影しかないですね^^;
回路図は公開してもいいんですが、まぁ動いたらということで爆
部品図見て回路が予想できる人なら問題起きても自分で対処できるだろう、とかいう考えがあったりw
それはおいといて、この回路は2つ実験要素を持たせています。
一つはダイヤモンドバッファの定電流負荷をカレントミラーにすること。
これは前からnabeさんのアンプでやりたいっていってたことですね。
CRDは1.7Vくらいないと定電流領域に入らないので、低電圧アンプだとちとつらい。
もう一つはダイヤモンドバッファをダイヤモンドバッファじゃなくすること。
ぶっちゃけ配線楽なんですよこれ。実際に作ったためしは無いんですが、Spiceでは動いてます。
なのできっと大丈夫だろうという希望的観測で作り始めることにします。
一応Vceの変化量が少なくなるはずなのでトランジスタの特性が変化しにくくなって有利なんでは?という予測もあったりしますが。
問題はいつ作るか。
今日は時間的にもう残り少ないのでパス。
明日は髪切りに行ってからサークルの追いコン。
あさっては夕方から用事。
しあさってからは仙台に家探し。
見たいな感じなので、作れるとしたら来週の月曜かあさっての昼間?
けど明日の追いコンがどうせ徹夜だろうから死んでそう…
カウンター
委託案内
アンプ基板や同人誌を委託販売しています.リンクからどうぞ.(外部サイト)
・HA10mini基板セット
・HA10mini終段基板
・HA10miniハイパワーキット
・HPA&Analog vol.6冊子版
・同人誌DL委託
・同人誌DL委託(旧サークル名)
・HA10mini基板セット
・HA10mini終段基板
・HA10miniハイパワーキット
・HPA&Analog vol.6冊子版
・同人誌DL委託
・同人誌DL委託(旧サークル名)
ブログ内検索
カレンダー
| 02 | 2026/03 | 04 |
| S | M | T | W | T | F | S |
|---|---|---|---|---|---|---|
| 1 | 2 | 3 | 4 | 5 | 6 | 7 |
| 8 | 9 | 10 | 11 | 12 | 13 | 14 |
| 15 | 16 | 17 | 18 | 19 | 20 | 21 |
| 22 | 23 | 24 | 25 | 26 | 27 | 28 |
| 29 | 30 | 31 |
最新記事
最新トラックバック
カテゴリー
SilverLight
アクセス解析
広告
