日々の活動記録や、暇つぶしなどなど
この前宣言してたアンプ作ってみました。

今回は作る過程も写真を撮っておいたので、後で半田付けの解説ということでアップしたいと思います。
それはさておき、こいつはなかなか良いかもしれないです。
現在完成してから1時間程度なのでエージング前となりますが、低音が良く出てるけど、ちょっともっさりしてるかなぁ?
nabeさんのアンプと比較したいのですが、低電圧で動作するOPアンプを同じ種類で2個持っていないため、ちょっと試しにくい…
なので今週中にLT1112でも買ってきて同じOPアンプで比較したいかと思います。
ちなみにNJM2122は発振しました。
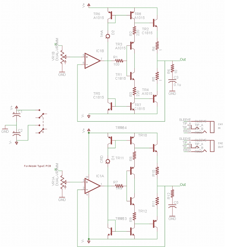
と、言うことで、とりあえず動くことが確認できたので、回路図公開。
でも全然試験してないんで性能はおろか安全性の保証もされていませんのであしからず。

とりあえず電圧は±3V(1.5Vずつ)を想定してます。それ以上あげる場合は初段のカレントミラー部のトランジスタ(Tr5~8)にエミッタ抵抗が必要となるでしょう。
この回路の肝となるのはこの前にも書いたとおり。
実際に回路図を追いながら説明すると、
■ダイヤモンドバッファの初段の負荷をカレントミラーとする。
つまりTr3の負荷がTr8となるわけですね。Tr5,6,D2で定電流回路が形成されており、その電流がTr7,8にミラーされます。まぁIb分は違いますけど。
この回路の利点はD2にかかる電圧がnabeさんのアンプよりも高くできるということです。
製作した回路では電源電圧が2.7V程度でD2に1.4V程度かかってました。
また、負荷がトランジスタとなることで飽和電圧が小さくなります。
確認はとってませんがVceが0.3V程度でも定電流負荷として働くはずです。
■ダイヤモンドバッファの初段の配線を楽にする
実はこれが一番の確認したかった事項だったり。
まぁ回路図見ればわかると思いますが、ダイヤモンドバッファの初段のコレクタ同士を接続しています。
これのおかげでかなり配線が楽になっています。
しかも初段トランジスタのVceの変化が通常の回路よりも少なくなるので、低電圧回路の場合は特性的には有利に働くはずです。それが音に影響するかはまた別の話ですが爆
これはたぶん初段の負荷が定電流回路だからなせる業だと思ってるんですが、どうなんでしょうね。シミュレーションも実験もまだまだなんでorz
つーかこれじゃダイヤモンドバッファじゃない!
なんていえばいいんだ?
とまぁ、こんな感じを無理やり利点として作ってみましたが、果たしてここまで面倒にした分の音質改善があるかどうかというと激しく疑問です爆
それはまたエージングが進んでからの判断ということで。
誰か追実験しませんかねw
今回は作る過程も写真を撮っておいたので、後で半田付けの解説ということでアップしたいと思います。
それはさておき、こいつはなかなか良いかもしれないです。
現在完成してから1時間程度なのでエージング前となりますが、低音が良く出てるけど、ちょっともっさりしてるかなぁ?
nabeさんのアンプと比較したいのですが、低電圧で動作するOPアンプを同じ種類で2個持っていないため、ちょっと試しにくい…
なので今週中にLT1112でも買ってきて同じOPアンプで比較したいかと思います。
ちなみにNJM2122は発振しました。
と、言うことで、とりあえず動くことが確認できたので、回路図公開。
でも全然試験してないんで性能はおろか安全性の保証もされていませんのであしからず。
とりあえず電圧は±3V(1.5Vずつ)を想定してます。それ以上あげる場合は初段のカレントミラー部のトランジスタ(Tr5~8)にエミッタ抵抗が必要となるでしょう。
この回路の肝となるのはこの前にも書いたとおり。
実際に回路図を追いながら説明すると、
■ダイヤモンドバッファの初段の負荷をカレントミラーとする。
つまりTr3の負荷がTr8となるわけですね。Tr5,6,D2で定電流回路が形成されており、その電流がTr7,8にミラーされます。まぁIb分は違いますけど。
この回路の利点はD2にかかる電圧がnabeさんのアンプよりも高くできるということです。
製作した回路では電源電圧が2.7V程度でD2に1.4V程度かかってました。
また、負荷がトランジスタとなることで飽和電圧が小さくなります。
確認はとってませんがVceが0.3V程度でも定電流負荷として働くはずです。
■ダイヤモンドバッファの初段の配線を楽にする
実はこれが一番の確認したかった事項だったり。
まぁ回路図見ればわかると思いますが、ダイヤモンドバッファの初段のコレクタ同士を接続しています。
これのおかげでかなり配線が楽になっています。
しかも初段トランジスタのVceの変化が通常の回路よりも少なくなるので、低電圧回路の場合は特性的には有利に働くはずです。それが音に影響するかはまた別の話ですが爆
これはたぶん初段の負荷が定電流回路だからなせる業だと思ってるんですが、どうなんでしょうね。シミュレーションも実験もまだまだなんでorz
つーかこれじゃダイヤモンドバッファじゃない!
なんていえばいいんだ?
とまぁ、こんな感じを無理やり利点として作ってみましたが、果たしてここまで面倒にした分の音質改善があるかどうかというと激しく疑問です爆
それはまたエージングが進んでからの判断ということで。
誰か追実験しませんかねw
■追記09/03/04
Tr1,Tr3のコレクタを1KΩくらいでベースに吊ったほうがいいかもしれないです。
つーか、たまに10MHzくらいで発振することがありましたが、吊ったら止まりました。
けど、オシロのプローブ容量が原因の可能性大。
それでも不安定なことに変わりはないから対策するべし。
今のところ追加抵抗をつけてからは発振を確認できず。
音自体は低音のキレがよくなってきた。半端ないかも。
少なくともnabeさんのアンプとは遜色ないはず。
■追記09/03/08
そういえば書き忘れてましたが、当然このアンプにも司さんの注意している問題は存在します。
簡単にいえばOPアンプの直列入力抵抗は入れておくベきという話。
回路が安定するためにも、回路を壊さないためにも入れておいたほうが安全です。
もし回路を作って「ボリュームの位置によって発振する」という症状が出た場合には入力抵抗をいれればたいてい解決するはずです。
自分はその辺の確認をして使っているのでついつい書き忘れてましたが、くれぐれも注意してください。
あとはこの回路には保護回路が存在しません。入力にも出力にも。なので何かが壊れれば他の物も道連れで壊れますよ、と書いておいてみる。
■追記09/09/21
ブログのメンテついでにnabeさんとこにトラバしてみました。
現在もこのアンプも常用してます。最初の追記に書いたTr1,3のコレクタをそれぞれのベースに1KΩで接続してある回路です。
まぁそれぞれと言ってもコレクタもベースもつながってるので抵抗はひとつですが。
この回路では電源電圧が±1.29Vのとき1.3Vp-pくらい取れています。
なんだ、以外といけてるじゃまいか爆
Tr1,Tr3のコレクタを1KΩくらいでベースに吊ったほうがいいかもしれないです。
つーか、たまに10MHzくらいで発振することがありましたが、吊ったら止まりました。
けど、オシロのプローブ容量が原因の可能性大。
それでも不安定なことに変わりはないから対策するべし。
今のところ追加抵抗をつけてからは発振を確認できず。
音自体は低音のキレがよくなってきた。半端ないかも。
少なくともnabeさんのアンプとは遜色ないはず。
■追記09/03/08
そういえば書き忘れてましたが、当然このアンプにも司さんの注意している問題は存在します。
簡単にいえばOPアンプの直列入力抵抗は入れておくベきという話。
回路が安定するためにも、回路を壊さないためにも入れておいたほうが安全です。
もし回路を作って「ボリュームの位置によって発振する」という症状が出た場合には入力抵抗をいれればたいてい解決するはずです。
自分はその辺の確認をして使っているのでついつい書き忘れてましたが、くれぐれも注意してください。
あとはこの回路には保護回路が存在しません。入力にも出力にも。なので何かが壊れれば他の物も道連れで壊れますよ、と書いておいてみる。
■追記09/09/21
ブログのメンテついでにnabeさんとこにトラバしてみました。
現在もこのアンプも常用してます。最初の追記に書いたTr1,3のコレクタをそれぞれのベースに1KΩで接続してある回路です。
まぁそれぞれと言ってもコレクタもベースもつながってるので抵抗はひとつですが。
この回路では電源電圧が±1.29Vのとき1.3Vp-pくらい取れています。
なんだ、以外といけてるじゃまいか爆
PR
この記事にコメントする
カウンター
委託案内
アンプ基板や同人誌を委託販売しています.リンクからどうぞ.(外部サイト)
・HA10mini基板セット
・HA10mini終段基板
・HA10miniハイパワーキット
・HPA&Analog vol.6冊子版
・同人誌DL委託
・同人誌DL委託(旧サークル名)
・HA10mini基板セット
・HA10mini終段基板
・HA10miniハイパワーキット
・HPA&Analog vol.6冊子版
・同人誌DL委託
・同人誌DL委託(旧サークル名)
ブログ内検索
カレンダー
| 11 | 2025/12 | 01 |
| S | M | T | W | T | F | S |
|---|---|---|---|---|---|---|
| 1 | 2 | 3 | 4 | 5 | 6 | |
| 7 | 8 | 9 | 10 | 11 | 12 | 13 |
| 14 | 15 | 16 | 17 | 18 | 19 | 20 |
| 21 | 22 | 23 | 24 | 25 | 26 | 27 |
| 28 | 29 | 30 | 31 |
最新記事
最新トラックバック
カテゴリー
SilverLight
アクセス解析
広告
