日々の活動記録や、暇つぶしなどなど
別に回文などどうでもよくて。
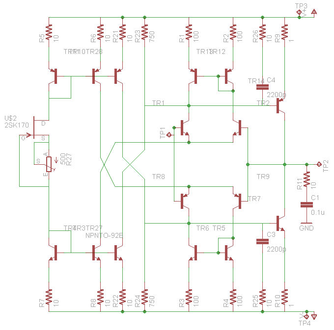
後輩とskypeしている時間を利用してEAGLEってみた。

この回路、定数で決定でしょう。トランジスタはC1815/A1015のみ。FETは2SK170。
終段トランジスタは適当なのに変えてもOK。C2120/A950とか。ダーリントンとかhFEが極端に小さいやつとか使わなければ大体のは問題ないはず。
この回路はバイアスを流しまくると(終段に100mA近く)発振しますが、そんな状態では使わないし。
中点調整は結局やめました。hFEの選定すれば気にならない程度(±2mVとか)のドリフトにおさまりそうだったので。
けどおかげで素子が増えたこと増えたこと…
この状態で電源電圧が±1.3Vにおいて、インピーダンスが25Ωのヘッドフォン(50Ωのステレオを並列にしてモノラル状態)負荷で±0.7V(1.4Vp-p)の出力が得られます。
初段と終段のベースのバイアス比を変えるともうちょっと振幅とれるのかな?
けどこれで満足です。それにシンプルだし安定してるし。
カレントミラーのエミッタ抵抗はやっぱり同じ値のほうが安定します。電流比稼ごうとして違う値にすると発振しやすくなりますね。
可変抵抗で各定電流回路のバイアス値を変更するとともに終段のバイアス値も変更します。
正直分けたほうがいいんだけども、小型回路だからしょうがない。
とりあえず終段に流れるバイアスが10mAになるように調整すればよく動くはず。
30mAとか流しても大丈夫。
そんな感じで問題は配置。
見てのとおり二か所もクロスする場所があるわけで…
無理無理。とか思ったんですが、C基板にはおさまりました。

けどコネクタ類は入る余地なし。
左右をまるまるコピーで配置作りましたが、鏡像にしたほうが電源の配線が楽なので実際に作るときには鏡像にします。
しかし。
とうとう上下段対称では組めなくなってしまったorz
負けた気分…
まぁこんな基板にこの回路規模を収めるなって話ですか。
研究室の据え置き用に同じ回路で電圧上げたバージョン作るかな。
ん?
そもそも電車通学じゃなくなったんだからポータブルアンプ作る意味ないんじゃないか?核獏
まっまぁいいや。
とりあえずこれで決定です。
あとは基板に組んでみてどうなるか。発振とか。
まぁブレッドボードで組んで発振しない回路なんだからきっと大丈夫だろうとは思うけど。
個人的にはブレッドボードで動く回路なら基板に組んでも動くという基準で考えてます。
実際に組み立てられるのはいつかなぁ。
ちょっと現在研究がデスマーチ気味なんで来週以降かも。
その間に誰か作って実験してくれないかなぁ爆
後輩とskypeしている時間を利用してEAGLEってみた。
この回路、定数で決定でしょう。トランジスタはC1815/A1015のみ。FETは2SK170。
終段トランジスタは適当なのに変えてもOK。C2120/A950とか。ダーリントンとかhFEが極端に小さいやつとか使わなければ大体のは問題ないはず。
この回路はバイアスを流しまくると(終段に100mA近く)発振しますが、そんな状態では使わないし。
中点調整は結局やめました。hFEの選定すれば気にならない程度(±2mVとか)のドリフトにおさまりそうだったので。
けどおかげで素子が増えたこと増えたこと…
この状態で電源電圧が±1.3Vにおいて、インピーダンスが25Ωのヘッドフォン(50Ωのステレオを並列にしてモノラル状態)負荷で±0.7V(1.4Vp-p)の出力が得られます。
初段と終段のベースのバイアス比を変えるともうちょっと振幅とれるのかな?
けどこれで満足です。それにシンプルだし安定してるし。
カレントミラーのエミッタ抵抗はやっぱり同じ値のほうが安定します。電流比稼ごうとして違う値にすると発振しやすくなりますね。
可変抵抗で各定電流回路のバイアス値を変更するとともに終段のバイアス値も変更します。
正直分けたほうがいいんだけども、小型回路だからしょうがない。
とりあえず終段に流れるバイアスが10mAになるように調整すればよく動くはず。
30mAとか流しても大丈夫。
そんな感じで問題は配置。
見てのとおり二か所もクロスする場所があるわけで…
無理無理。とか思ったんですが、C基板にはおさまりました。
けどコネクタ類は入る余地なし。
左右をまるまるコピーで配置作りましたが、鏡像にしたほうが電源の配線が楽なので実際に作るときには鏡像にします。
しかし。
とうとう上下段対称では組めなくなってしまったorz
負けた気分…
まぁこんな基板にこの回路規模を収めるなって話ですか。
研究室の据え置き用に同じ回路で電圧上げたバージョン作るかな。
ん?
そもそも電車通学じゃなくなったんだからポータブルアンプ作る意味ないんじゃないか?核獏
まっまぁいいや。
とりあえずこれで決定です。
あとは基板に組んでみてどうなるか。発振とか。
まぁブレッドボードで組んで発振しない回路なんだからきっと大丈夫だろうとは思うけど。
個人的にはブレッドボードで動く回路なら基板に組んでも動くという基準で考えてます。
実際に組み立てられるのはいつかなぁ。
ちょっと現在研究がデスマーチ気味なんで来週以降かも。
その間に誰か作って実験してくれないかなぁ爆
PR
この記事にコメントする
無題
電流調整以外対称形だからいいんじゃないかと(笑) 電流調整も正側、負側で2本に分けるとより電圧安定度がまして対称にはなりますが…それもどうかと。
出力範囲稼ぐのに出力段パラるとか。とにかく組み立て期待しています~。
出力範囲稼ぐのに出力段パラるとか。とにかく組み立て期待しています~。
対称というのは…
基板の話です^^;
クロスがどうしてもうまく配置できなくて、上下段で対称な形状にできなかったんですよね…
出力段パラはありですね。それよりC2120/A950ペアがお手軽な感じで。
hFEが150くらいあれば大体のトランジスタは使えるはずですね。
ダーリントントランジスタとかは無理ですが--;
さて、可変抵抗の在庫がなかったので買いに行かないと。
1Kと100Ωはたくさんあるのに500Ωだけないという…
クロスがどうしてもうまく配置できなくて、上下段で対称な形状にできなかったんですよね…
出力段パラはありですね。それよりC2120/A950ペアがお手軽な感じで。
hFEが150くらいあれば大体のトランジスタは使えるはずですね。
ダーリントントランジスタとかは無理ですが--;
さて、可変抵抗の在庫がなかったので買いに行かないと。
1Kと100Ωはたくさんあるのに500Ωだけないという…
頒布希望
こんにちわ★古いページへのコメント失礼します。strvさんのha10miniを制作、愛用している者なのですが、音に惚れてまして、据え置きはないかなぁと探してみたところ、このページを見つけたのですが、さすがにこちらの基板の頒布は難しいでしょうか??無理を承知でコメしてみました。お忙しいところ恐縮ですが、よろしくお願いします。
Re:頒布希望
どもです。
HA10mini利用していただきありがとうございます!
実はこの記事とほぼ同じ基板を頒布したことがあったのですが、HA10miniのほうが性能が良くなってしまったので、すっかり忘れていました。
ただ、据え置きでほしい気分は自分もあるので計画にはあります。ちょっと来年までは忙しいのでそれ以降にはなりますが、待っていていただければと思います。
ちなみに、据え置きにするとして、電源は電池がいいか(長持ちするように沢山のせる)、コンセントから取るのがいいか、とか要望とかあると嬉しいです。
HA10mini利用していただきありがとうございます!
実はこの記事とほぼ同じ基板を頒布したことがあったのですが、HA10miniのほうが性能が良くなってしまったので、すっかり忘れていました。
ただ、据え置きでほしい気分は自分もあるので計画にはあります。ちょっと来年までは忙しいのでそれ以降にはなりますが、待っていていただければと思います。
ちなみに、据え置きにするとして、電源は電池がいいか(長持ちするように沢山のせる)、コンセントから取るのがいいか、とか要望とかあると嬉しいです。
無題
お返事頂きありがとうございます。ポタアンを組むと、何故か据え置きたくなり、新たに気に入ったアンプが組み立つと、どうにかポータブルに出来ないかなと悩み。。。回路設計は無知なくせに欲は尽きずで困ってます(苦笑)
はい!首を長くして待つことにします♪
あくまでも自分の希望ですが、電池式が良いです♪作ってしばらくは、出張先とか外にも手軽に持ち出したくなるでしょうし、持ち出しが億劫になって据え置く場合にも、配線を上手く伸ばしてしまえば、ケースに新たに穴開けてDCジャックでアダプター等に接続できるようにいじれますので。その場合、電池が収まっていたスペースにノイズフィルターとか単電源を昇圧して両電源で出力等の電源回路を割り込ませたり、無駄にデカいコンデンサー寝かせて並べたりも出来ますから(笑)
って、すみません。まだ頂けると決まってもいないのに、色々と妄想してしまいました(;^_^A
はい!首を長くして待つことにします♪
あくまでも自分の希望ですが、電池式が良いです♪作ってしばらくは、出張先とか外にも手軽に持ち出したくなるでしょうし、持ち出しが億劫になって据え置く場合にも、配線を上手く伸ばしてしまえば、ケースに新たに穴開けてDCジャックでアダプター等に接続できるようにいじれますので。その場合、電池が収まっていたスペースにノイズフィルターとか単電源を昇圧して両電源で出力等の電源回路を割り込ませたり、無駄にデカいコンデンサー寝かせて並べたりも出来ますから(笑)
って、すみません。まだ頂けると決まってもいないのに、色々と妄想してしまいました(;^_^A
カウンター
委託案内
アンプ基板や同人誌を委託販売しています.リンクからどうぞ.(外部サイト)
・HA10mini基板セット
・HA10mini終段基板
・HA10miniハイパワーキット
・HPA&Analog vol.6冊子版
・同人誌DL委託
・同人誌DL委託(旧サークル名)
・HA10mini基板セット
・HA10mini終段基板
・HA10miniハイパワーキット
・HPA&Analog vol.6冊子版
・同人誌DL委託
・同人誌DL委託(旧サークル名)
ブログ内検索
カレンダー
| 09 | 2025/10 | 11 |
| S | M | T | W | T | F | S |
|---|---|---|---|---|---|---|
| 1 | 2 | 3 | 4 | |||
| 5 | 6 | 7 | 8 | 9 | 10 | 11 |
| 12 | 13 | 14 | 15 | 16 | 17 | 18 |
| 19 | 20 | 21 | 22 | 23 | 24 | 25 |
| 26 | 27 | 28 | 29 | 30 | 31 |
最新記事
最新トラックバック
カテゴリー
SilverLight
アクセス解析
広告
