日々の活動記録や、暇つぶしなどなど
ちょっとしたヘマをして研究でつまづくorz
そんな中息抜きで作ったHPAですが…

これイイ!!
まず安定度ですが、かなり安定。
温度によってバイアス電流が変化してしまうのはしょうがないですが、温度が一定であれば電流値はほとんど変化しません。
次に直流オフセット。
左が0.7mVで右が0.1mVになりました。
これはトランジスタをhFEで選別した後に動作点でVBE選別したためかと。
実は回路を作っている時間と同じくらい選別に時間がかかってたり。
トランジスタは当然ですが、抵抗も選別しました。なんせ秋月1円抵抗なんで。
次に最大振幅ですが、終段にバイアスを10mA程度流していれば16Ωのヘッドフォンで1.6Vp-p(電源は±1.2V)は確実に出せます。なので高インピーダンスヘッドフォンでも音量の問題はなかなか出にくいのではないかと。
肝心の音質ですが、最初はサ行がきつすぎて耳がしんどい…
ですが、40時間くらいエージングした結果、かなりまとまってきました。
サ行のきつさもかなり収まって、はきはきときれいに鳴ってくれます。
今回部品はすべて汎用品で済ませましたが、ハイクラスで作ってみたくなってしまった…
でも抵抗が大きくなるので絶対にこの基板には収まらないんですが…
あと問題はトランジスタの選別。うわさのC1815L/A1015Lなんか選別しようと思ったらどれだけ買う必要があるんだろうか。
ちなみに終段だけC2120/A950ペアで作りました。
こっちのほうが電流を取れるのが選択の理由。
作るのは大変だけど、作った甲斐があるかんじ。
もしくは作るのが大変だったからよく感じるのかも(ありがち)
一度家に持ち帰ってnabeアンプ改と比較しなくては。
そんな中息抜きで作ったHPAですが…
これイイ!!
まず安定度ですが、かなり安定。
温度によってバイアス電流が変化してしまうのはしょうがないですが、温度が一定であれば電流値はほとんど変化しません。
次に直流オフセット。
左が0.7mVで右が0.1mVになりました。
これはトランジスタをhFEで選別した後に動作点でVBE選別したためかと。
実は回路を作っている時間と同じくらい選別に時間がかかってたり。
トランジスタは当然ですが、抵抗も選別しました。なんせ秋月1円抵抗なんで。
次に最大振幅ですが、終段にバイアスを10mA程度流していれば16Ωのヘッドフォンで1.6Vp-p(電源は±1.2V)は確実に出せます。なので高インピーダンスヘッドフォンでも音量の問題はなかなか出にくいのではないかと。
肝心の音質ですが、最初はサ行がきつすぎて耳がしんどい…
ですが、40時間くらいエージングした結果、かなりまとまってきました。
サ行のきつさもかなり収まって、はきはきときれいに鳴ってくれます。
今回部品はすべて汎用品で済ませましたが、ハイクラスで作ってみたくなってしまった…
でも抵抗が大きくなるので絶対にこの基板には収まらないんですが…
あと問題はトランジスタの選別。うわさのC1815L/A1015Lなんか選別しようと思ったらどれだけ買う必要があるんだろうか。
ちなみに終段だけC2120/A950ペアで作りました。
こっちのほうが電流を取れるのが選択の理由。
作るのは大変だけど、作った甲斐があるかんじ。
もしくは作るのが大変だったからよく感じるのかも(ありがち)
一度家に持ち帰ってnabeアンプ改と比較しなくては。
PR
仙台に帰ることを帰仙というらしい。by大学の資料
それはさておき、金土日と千葉で過ごして最終日に実家に帰り、秋葉原に寄ってきました。
やっぱあの空気が俺には必要だ!
それはともかくアキバで足りなかった半固定抵抗とか大きめのトランジスタとか低い値の抵抗とかいろいろ買ってきました。
と言ってもそんなにお金ないんでちょぼちょぼって感じですが。
あとは某サイトの管理人さんのいる某所に行って無事に会えましたw
まぁ勝手に出向いただけですがw
あと気になったのは例の無差別事件から1年ということで、ソフマップ前に報道陣がうようよ。
まぁそれはそれはマナーの悪いマスゴミマスコミで。ただでさえ人通りが多くて通りにくくなる歩道なのに脚立を置いてすわってるわ、テレビのレポーターがマイク持って人の流れを無視しながら歩道の真ん中で突っ立ってるわ。
挙句の果てには献花についてたメッセージカードを漁って撮影したりもしてたらしいですね。
こんな人間に公平な報道なんてできるんかねぇ。
自分がよけりゃそれでいい人間じゃないか。
まぁそれはさておき疲れたんで工作して寝ます(ぉ
この時間から作ればちょうどいい睡眠時間になる爆
それはさておき、金土日と千葉で過ごして最終日に実家に帰り、秋葉原に寄ってきました。
やっぱあの空気が俺には必要だ!
それはともかくアキバで足りなかった半固定抵抗とか大きめのトランジスタとか低い値の抵抗とかいろいろ買ってきました。
と言ってもそんなにお金ないんでちょぼちょぼって感じですが。
あとは某サイトの管理人さんのいる某所に行って無事に会えましたw
まぁ勝手に出向いただけですがw
あと気になったのは例の無差別事件から1年ということで、ソフマップ前に報道陣がうようよ。
まぁそれはそれはマナーの悪い
挙句の果てには献花についてたメッセージカードを漁って撮影したりもしてたらしいですね。
こんな人間に公平な報道なんてできるんかねぇ。
自分がよけりゃそれでいい人間じゃないか。
まぁそれはさておき疲れたんで工作して寝ます(ぉ
この時間から作ればちょうどいい睡眠時間になる爆
千葉に帰ります。
と言っても実家(東京)に帰るのではなく、母校にいくわけですが。
しかも大学の祭りを見に行くのではなくて、研究の一環なんですが。
先輩の力を借りることでかなりプログラムが進みました。
というか先輩がいなければ一か月はかかったかも。
ぶっちゃけて言うとこの管理体制が悪いと思う。
モータドライバのソースだけで数百ファイルあるわけだけども、その中のどのファイルに何が書かれているかの一覧がない。
だから定数の宣言とかをひたすら#includeからさかのぼって探すしかないわけで…
だから研究室で一人しか把握してない状況なんだよな…
そして、プロジェクトで二人しかまともにいじってないわけなんだよな…
ここはM1な俺がドキュメント整備するべきなのかな。卒研があるわけでもないし、
学会発表が控えているわけでもないし。
そのためにはもっと理解を深めないと。特にC++。
今までのCもどき知識しかないと完璧に追い付いていけない…
そんなこんなで明日にはそれなりの成果があがる…かも。
と言っても実家(東京)に帰るのではなく、母校にいくわけですが。
しかも大学の祭りを見に行くのではなくて、研究の一環なんですが。
先輩の力を借りることでかなりプログラムが進みました。
というか先輩がいなければ一か月はかかったかも。
ぶっちゃけて言うとこの管理体制が悪いと思う。
モータドライバのソースだけで数百ファイルあるわけだけども、その中のどのファイルに何が書かれているかの一覧がない。
だから定数の宣言とかをひたすら#includeからさかのぼって探すしかないわけで…
だから研究室で一人しか把握してない状況なんだよな…
そして、プロジェクトで二人しかまともにいじってないわけなんだよな…
ここはM1な俺がドキュメント整備するべきなのかな。卒研があるわけでもないし、
学会発表が控えているわけでもないし。
そのためにはもっと理解を深めないと。特にC++。
今までのCもどき知識しかないと完璧に追い付いていけない…
そんなこんなで明日にはそれなりの成果があがる…かも。
別に回文などどうでもよくて。
後輩とskypeしている時間を利用してEAGLEってみた。

この回路、定数で決定でしょう。トランジスタはC1815/A1015のみ。FETは2SK170。
終段トランジスタは適当なのに変えてもOK。C2120/A950とか。ダーリントンとかhFEが極端に小さいやつとか使わなければ大体のは問題ないはず。
この回路はバイアスを流しまくると(終段に100mA近く)発振しますが、そんな状態では使わないし。
中点調整は結局やめました。hFEの選定すれば気にならない程度(±2mVとか)のドリフトにおさまりそうだったので。
けどおかげで素子が増えたこと増えたこと…
この状態で電源電圧が±1.3Vにおいて、インピーダンスが25Ωのヘッドフォン(50Ωのステレオを並列にしてモノラル状態)負荷で±0.7V(1.4Vp-p)の出力が得られます。
初段と終段のベースのバイアス比を変えるともうちょっと振幅とれるのかな?
けどこれで満足です。それにシンプルだし安定してるし。
カレントミラーのエミッタ抵抗はやっぱり同じ値のほうが安定します。電流比稼ごうとして違う値にすると発振しやすくなりますね。
可変抵抗で各定電流回路のバイアス値を変更するとともに終段のバイアス値も変更します。
正直分けたほうがいいんだけども、小型回路だからしょうがない。
とりあえず終段に流れるバイアスが10mAになるように調整すればよく動くはず。
30mAとか流しても大丈夫。
そんな感じで問題は配置。
見てのとおり二か所もクロスする場所があるわけで…
無理無理。とか思ったんですが、C基板にはおさまりました。

けどコネクタ類は入る余地なし。
左右をまるまるコピーで配置作りましたが、鏡像にしたほうが電源の配線が楽なので実際に作るときには鏡像にします。
しかし。
とうとう上下段対称では組めなくなってしまったorz
負けた気分…
まぁこんな基板にこの回路規模を収めるなって話ですか。
研究室の据え置き用に同じ回路で電圧上げたバージョン作るかな。
ん?
そもそも電車通学じゃなくなったんだからポータブルアンプ作る意味ないんじゃないか?核獏
まっまぁいいや。
とりあえずこれで決定です。
あとは基板に組んでみてどうなるか。発振とか。
まぁブレッドボードで組んで発振しない回路なんだからきっと大丈夫だろうとは思うけど。
個人的にはブレッドボードで動く回路なら基板に組んでも動くという基準で考えてます。
実際に組み立てられるのはいつかなぁ。
ちょっと現在研究がデスマーチ気味なんで来週以降かも。
その間に誰か作って実験してくれないかなぁ爆
後輩とskypeしている時間を利用してEAGLEってみた。
この回路、定数で決定でしょう。トランジスタはC1815/A1015のみ。FETは2SK170。
終段トランジスタは適当なのに変えてもOK。C2120/A950とか。ダーリントンとかhFEが極端に小さいやつとか使わなければ大体のは問題ないはず。
この回路はバイアスを流しまくると(終段に100mA近く)発振しますが、そんな状態では使わないし。
中点調整は結局やめました。hFEの選定すれば気にならない程度(±2mVとか)のドリフトにおさまりそうだったので。
けどおかげで素子が増えたこと増えたこと…
この状態で電源電圧が±1.3Vにおいて、インピーダンスが25Ωのヘッドフォン(50Ωのステレオを並列にしてモノラル状態)負荷で±0.7V(1.4Vp-p)の出力が得られます。
初段と終段のベースのバイアス比を変えるともうちょっと振幅とれるのかな?
けどこれで満足です。それにシンプルだし安定してるし。
カレントミラーのエミッタ抵抗はやっぱり同じ値のほうが安定します。電流比稼ごうとして違う値にすると発振しやすくなりますね。
可変抵抗で各定電流回路のバイアス値を変更するとともに終段のバイアス値も変更します。
正直分けたほうがいいんだけども、小型回路だからしょうがない。
とりあえず終段に流れるバイアスが10mAになるように調整すればよく動くはず。
30mAとか流しても大丈夫。
そんな感じで問題は配置。
見てのとおり二か所もクロスする場所があるわけで…
無理無理。とか思ったんですが、C基板にはおさまりました。
けどコネクタ類は入る余地なし。
左右をまるまるコピーで配置作りましたが、鏡像にしたほうが電源の配線が楽なので実際に作るときには鏡像にします。
しかし。
とうとう上下段対称では組めなくなってしまったorz
負けた気分…
まぁこんな基板にこの回路規模を収めるなって話ですか。
研究室の据え置き用に同じ回路で電圧上げたバージョン作るかな。
ん?
そもそも電車通学じゃなくなったんだからポータブルアンプ作る意味ないんじゃないか?核獏
まっまぁいいや。
とりあえずこれで決定です。
あとは基板に組んでみてどうなるか。発振とか。
まぁブレッドボードで組んで発振しない回路なんだからきっと大丈夫だろうとは思うけど。
個人的にはブレッドボードで動く回路なら基板に組んでも動くという基準で考えてます。
実際に組み立てられるのはいつかなぁ。
ちょっと現在研究がデスマーチ気味なんで来週以降かも。
その間に誰か作って実験してくれないかなぁ爆
ちょっと予想以上に手間取ったやつ。

この前までやってたソフトはこれのインターフェースです。
まぁ、まだソフトもできてないわけですが…
ロボットに搭載したアームをマスタースレーブで動かすのが当面の目標。
スレーブ側は後輩が設計・製作しているはず。
で自分はマスターアーム本体とソフト関係全部を担当。
で、これがマスターアーム。難産でした。
なんせ各関節にポテンショをつければいいだけなんだけども、自重で垂れ下がらないような仕組みが必要で…
結局プーリーに動かない糸をかけて摩擦をかける方法にしました。
うまく動くかは確認してませんが、きっと大丈夫でしょうw
後は手先の姿勢とか取得しやすいようにがんばって軸あわせましたよ。
しかも今の研究室ではたいした加工ができないので、おもちゃフライスだけで加工できるように加工の手間もできるだけ減らして…
しかも材料のストックもないので、できるだけ少ない材料で…
とか考えてたらなかなかまとまらなくって。
けどこれで部品の発注ができるぞ。
#アンプのほうはもうちょっと動作確認したらアップします。
けどオシロがかなり不穏な動作をしているもんで…
時々輝点がぶわっと大きくなることが二回ほど観測されました。
すぐに戻ったんですが、かなり危険な感じ…
さすがに寿命かなぁ。中学のときに譲ってもらったから手元で使ってるのははや10年近く?
しかももらったときにはすでに一部の機能が使えない中古品だったし。
うーむ。今壊れてもらうと何もできなくなるぞ…研究室はデジタルオシロしかないし…
この前までやってたソフトはこれのインターフェースです。
まぁ、まだソフトもできてないわけですが…
ロボットに搭載したアームをマスタースレーブで動かすのが当面の目標。
スレーブ側は後輩が設計・製作しているはず。
で自分はマスターアーム本体とソフト関係全部を担当。
で、これがマスターアーム。難産でした。
なんせ各関節にポテンショをつければいいだけなんだけども、自重で垂れ下がらないような仕組みが必要で…
結局プーリーに動かない糸をかけて摩擦をかける方法にしました。
うまく動くかは確認してませんが、きっと大丈夫でしょうw
後は手先の姿勢とか取得しやすいようにがんばって軸あわせましたよ。
しかも今の研究室ではたいした加工ができないので、おもちゃフライスだけで加工できるように加工の手間もできるだけ減らして…
しかも材料のストックもないので、できるだけ少ない材料で…
とか考えてたらなかなかまとまらなくって。
けどこれで部品の発注ができるぞ。
#アンプのほうはもうちょっと動作確認したらアップします。
けどオシロがかなり不穏な動作をしているもんで…
時々輝点がぶわっと大きくなることが二回ほど観測されました。
すぐに戻ったんですが、かなり危険な感じ…
さすがに寿命かなぁ。中学のときに譲ってもらったから手元で使ってるのははや10年近く?
しかももらったときにはすでに一部の機能が使えない中古品だったし。
うーむ。今壊れてもらうと何もできなくなるぞ…研究室はデジタルオシロしかないし…
[追記があります]
さて。
研究が詰んできましたorz
なので息抜きに逃げます爆
いや、研究もまじめにやってますよ。最近進捗書いてませんがCADでバリバリ設計しています。明日には完成させないと。
でも宇宙探査工学のレポが終わってないorz
それはさておき、例の回路です。

こんな感じ。
トランジスタはすべて2SC1815/2SA1015です。CRDは1mA。
ポイントは
・上下対称にした
→この前の回路は片側のクリップが大きかったから
・カレントミラーによる出力をやめた
→無駄バイアス多すぎ
みたいなところで。
作っといてあれですが、ぶっちゃけ終段の直流バイアスがどうやって決まるのかがわからない爆
当初はもうちょっと違う回路だったんですが、気まぐれでこの回路にしたらよく動いてしまったもので^^;
あと、オフセット調整をどこでするべきか悩む…
ぶっちゃけ簡単なhFE選別したトランジスタで組んだだけで2mV程度のオフセットで済んでるんですよね…
2mVから揺らぐことはないみたいなんで調整はこのまま省いてしまうか。
というようになんとなく思って書いたのがこれ

なんと!
以外にもコンパクトにまとまりましたよ。
しかも熱結合したいトランジスタ同士をそばに寄せることができました。
けど、バイアス電流が少なくてすむようになったので、熱結合しなくても非常に安定して動作します。
現在終段には6mA程度のバイアスが流れるようになっています。
これで50ΩヘッドフォンをLR並列にして(つまりモノラル)接続した場合に±1.3V電源で±1V(2Vp-p)の振幅が取れます。
昨日のリサージュでもわかりますが、かなり音がしゃきっとしてます。
これこそ基板に組みたいところまで来ましたね。
一回汎用部品で組んでみて安定性とかもうちょっと実験したらオーディオ用部品に移行といったところかと。
さて、直流バイアスの話をまじめに考えるか…
[追記]
ぬかった…
上でアップした回路は
「偶然動いていた産物」
ということがわかりましたorz
やっぱりバイアスはきちんと与えてやらないといけません。
ということでバイアス回路追加しました。
そのためにトランジスタが2個/ch追加orz
ごふぅ もうスペースないぉ
さらにバイアス回路を追加したおかげで安定性がダウン。
というかむしろ今まで動いてたのが不思議なんだけども、
とりあえず発振するように。
コンデンサで抑え込みましたが、0.5mVp-pくらいの発振がどうしても抑えられない…
なんでだろう…とずっと悩んでたんですがなんというか…
作業場のインバータ蛍光灯のノイズがそのまま波形として出てましたorz
蛍光灯を消すと0.1mVp-pくらいのノイズで周期波形は観測できないので、もうホワイトノイズだと思います。
つまり最後のは発振ではなかったと。
まぁブレッドボードで実験してるし、外来ノイズに弱いのは当然。
これは実際に基板に組んでみて追加の安定試験をしないと意味ないなぁ。
ということで訂正回路はまた今度…
今度はもうちょっと安定性試験してからアップします。
さて。
研究が詰んできましたorz
なので息抜きに逃げます爆
いや、研究もまじめにやってますよ。最近進捗書いてませんがCADでバリバリ設計しています。明日には完成させないと。
でも宇宙探査工学のレポが終わってないorz
それはさておき、例の回路です。
こんな感じ。
トランジスタはすべて2SC1815/2SA1015です。CRDは1mA。
ポイントは
・上下対称にした
→この前の回路は片側のクリップが大きかったから
・カレントミラーによる出力をやめた
→無駄バイアス多すぎ
みたいなところで。
作っといてあれですが、ぶっちゃけ終段の直流バイアスがどうやって決まるのかがわからない爆
当初はもうちょっと違う回路だったんですが、気まぐれでこの回路にしたらよく動いてしまったもので^^;
あと、オフセット調整をどこでするべきか悩む…
ぶっちゃけ簡単なhFE選別したトランジスタで組んだだけで2mV程度のオフセットで済んでるんですよね…
2mVから揺らぐことはないみたいなんで調整はこのまま省いてしまうか。
というようになんとなく思って書いたのがこれ
なんと!
以外にもコンパクトにまとまりましたよ。
しかも熱結合したいトランジスタ同士をそばに寄せることができました。
けど、バイアス電流が少なくてすむようになったので、熱結合しなくても非常に安定して動作します。
現在終段には6mA程度のバイアスが流れるようになっています。
これで50ΩヘッドフォンをLR並列にして(つまりモノラル)接続した場合に±1.3V電源で±1V(2Vp-p)の振幅が取れます。
昨日のリサージュでもわかりますが、かなり音がしゃきっとしてます。
これこそ基板に組みたいところまで来ましたね。
一回汎用部品で組んでみて安定性とかもうちょっと実験したらオーディオ用部品に移行といったところかと。
さて、直流バイアスの話をまじめに考えるか…
[追記]
ぬかった…
上でアップした回路は
「偶然動いていた産物」
ということがわかりましたorz
やっぱりバイアスはきちんと与えてやらないといけません。
ということでバイアス回路追加しました。
そのためにトランジスタが2個/ch追加orz
ごふぅ もうスペースないぉ
さらにバイアス回路を追加したおかげで安定性がダウン。
というかむしろ今まで動いてたのが不思議なんだけども、
とりあえず発振するように。
コンデンサで抑え込みましたが、0.5mVp-pくらいの発振がどうしても抑えられない…
なんでだろう…とずっと悩んでたんですがなんというか…
作業場のインバータ蛍光灯のノイズがそのまま波形として出てましたorz
蛍光灯を消すと0.1mVp-pくらいのノイズで周期波形は観測できないので、もうホワイトノイズだと思います。
つまり最後のは発振ではなかったと。
まぁブレッドボードで実験してるし、外来ノイズに弱いのは当然。
これは実際に基板に組んでみて追加の安定試験をしないと意味ないなぁ。
ということで訂正回路はまた今度…
今度はもうちょっと安定性試験してからアップします。
nabeさんから受けた挑戦状でしたが、一つの答えが出たかもしれません。
まぁ、何かと言えばここんとこやってた低電圧ディスクリートHPA。
どうにもこの前の動作が気に入らなくて結局組み立てずにいたんですが、
ちょっと発想の転換というか、手抜きというか、方針転換というかをしてみたらずいぶんといい結果が出てしまいました。

アンプの入出力リサージュです。
Xが入力でYが出力。ともにレンジは0.5V/div。つまり2Vp-pとれてます。
負荷は50Ω96dB/Wのヘッドフォン。ぶっちゃけ耳につけられないくらいの音量でなってますよ。
しかもリサージュの直線度が高い!
全然線が太らない=位相回転が全音域で少ない!
nabeさん、どうですか?
ディスクリートでこんだけいければ合格ですかねw
ちなみに明日は欠席できない授業が朝からあるので、今日はもう寝ます。
なので回路図とかはまた今度…
トランジスタは計14個/ch。あとCRD一つ。これはFETでもいいかも。
しかし…14個か…C基板におさまる自身がないなぁ。熱結合したいからチップは使いたくないし…
回路構成は一般的と言えば一般的かもしれないけど、これを低電圧でやるか、というような回路。
ちょっとテンションあがりまくりですw
全力で基板設計しよう。
まぁ、何かと言えばここんとこやってた低電圧ディスクリートHPA。
どうにもこの前の動作が気に入らなくて結局組み立てずにいたんですが、
ちょっと発想の転換というか、手抜きというか、方針転換というかをしてみたらずいぶんといい結果が出てしまいました。
アンプの入出力リサージュです。
Xが入力でYが出力。ともにレンジは0.5V/div。つまり2Vp-pとれてます。
負荷は50Ω96dB/Wのヘッドフォン。ぶっちゃけ耳につけられないくらいの音量でなってますよ。
しかもリサージュの直線度が高い!
全然線が太らない=位相回転が全音域で少ない!
nabeさん、どうですか?
ディスクリートでこんだけいければ合格ですかねw
ちなみに明日は欠席できない授業が朝からあるので、今日はもう寝ます。
なので回路図とかはまた今度…
トランジスタは計14個/ch。あとCRD一つ。これはFETでもいいかも。
しかし…14個か…C基板におさまる自身がないなぁ。熱結合したいからチップは使いたくないし…
回路構成は一般的と言えば一般的かもしれないけど、これを低電圧でやるか、というような回路。
ちょっとテンションあがりまくりですw
全力で基板設計しよう。
どうもうまいこと行かない。
結局調べてみたところ±0.4Vつまり0.8Vp-pまではひずみなく増幅できるみたい。
と言ってもひずみ率計を持っているわけではないので、オシロを使って目視での確認になりますが。
入力と出力の振幅を等しくした上で差分を取ってやったときの波形がひずみ成分です。
入出力が完全に相似形であるならば差は0となるはずです。
そんな感じでいろいろ条件を変えてやってみたんですが、バイアス電流によってころころ変わる。
まぁトランジスタの動作点が変わるので当然です。
しっかし、その動作点の決定がいまいち納得できなくて悩んでます。
ここはもうちょっと真面目に回路設計してみるかなぁ。
現状ではマクロに考えてるだけなんで。
そんなこんなでいろいろ実験していますが、正直言ってこの低電圧領域はトランジスタの「使ってはいけない部分」です。
データシート見ればわかりますが、hパラメータなんてVCE=1Vまでしか載ってないし。
hoeとかhreとかはVCEが3Vくらいないと安定しないし。そら歪みも大きくなりますよ。
カーブトレーサ作ってトランジスタの特性を自分で取らないとちゃんとした設計はできないぞ。
結局はもっと測定器とデータが必要ということですねorz
ひずみ率計はほしいなぁ。作るにしてもそれを測る計測器は全く持ってないから作れないし。
けど中古でも安いのなんか無いしなぁ。やっぱ作るのか?
結局調べてみたところ±0.4Vつまり0.8Vp-pまではひずみなく増幅できるみたい。
と言ってもひずみ率計を持っているわけではないので、オシロを使って目視での確認になりますが。
入力と出力の振幅を等しくした上で差分を取ってやったときの波形がひずみ成分です。
入出力が完全に相似形であるならば差は0となるはずです。
そんな感じでいろいろ条件を変えてやってみたんですが、バイアス電流によってころころ変わる。
まぁトランジスタの動作点が変わるので当然です。
しっかし、その動作点の決定がいまいち納得できなくて悩んでます。
ここはもうちょっと真面目に回路設計してみるかなぁ。
現状ではマクロに考えてるだけなんで。
そんなこんなでいろいろ実験していますが、正直言ってこの低電圧領域はトランジスタの「使ってはいけない部分」です。
データシート見ればわかりますが、hパラメータなんてVCE=1Vまでしか載ってないし。
hoeとかhreとかはVCEが3Vくらいないと安定しないし。そら歪みも大きくなりますよ。
カーブトレーサ作ってトランジスタの特性を自分で取らないとちゃんとした設計はできないぞ。
結局はもっと測定器とデータが必要ということですねorz
ひずみ率計はほしいなぁ。作るにしてもそれを測る計測器は全く持ってないから作れないし。
けど中古でも安いのなんか無いしなぁ。やっぱ作るのか?
12時には布団に入ったのにまったく眠れずこんな時間…
今日は一限から授業なのに…
HA10ですが、結局まだブレッドボードで実験中。
いまいち直流安定度がよくない…
一番の原因は温度特性の問題かと。
それを含めてカレントミラーのバイアス補償回路を入れたいけど、低電圧アンプだときついなぁ。
そしてスペースもきついなぁ。
低電圧にする最大の理由はポータブルにすることであるから、回路規模を大きくしてサイズが大きくなってしまうと意味がない…
やっぱ一度基板に組んでみて熱結合もしてみて特性みないとダメかなぁ。
と言ってもバイアスを少し少なくして発熱を下げてやれば安定度は増して±1mVも変化しないんだけども…
今日は一限から授業なのに…
HA10ですが、結局まだブレッドボードで実験中。
いまいち直流安定度がよくない…
一番の原因は温度特性の問題かと。
それを含めてカレントミラーのバイアス補償回路を入れたいけど、低電圧アンプだときついなぁ。
そしてスペースもきついなぁ。
低電圧にする最大の理由はポータブルにすることであるから、回路規模を大きくしてサイズが大きくなってしまうと意味がない…
やっぱ一度基板に組んでみて熱結合もしてみて特性みないとダメかなぁ。
と言ってもバイアスを少し少なくして発熱を下げてやれば安定度は増して±1mVも変化しないんだけども…
今日はInventorがようやく届きインストール開始。
DVD4枚組とか!
その時間を利用して先日のアンプを詰める。
以下電源電圧が±1.5Vの場合。
この前の回路図では定電流源を理想電源で置いてあったのが問題で、
実現方法に悩んでました。
一番簡単なのはCRDとかFETですが、なんせ電圧が0.6Vくらいしかないわけで。
CRDとかだと全く定電流動作点とはなりません。
そこでここにもカレントミラーを使用。その元になる定電流源としてはFETを使用。
この場合は、定電流源には1.8Vくらいかけられるので、だいぶ定電流動作に近い動作点になります。
具体的な話は回路図をみて…ということで。

ずいぶんトランジスタが増えましたね^^;
動作は…どこから説明したらいいんですかね爆
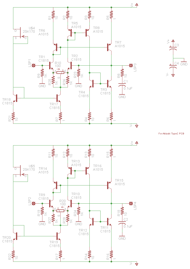
差動増幅回路とカレントミラーの集まりですから、基本回路ですね。
この回路で一番問題になるのは正側と負側でカレントミラーの段数が異なるので初段差動部分での電流値が異なることですね。
それも含めて中点電圧の調整が必要となります。その中点電圧を調整するのがR10です。
R25とR26は中点電圧を与えるボリュームの抵抗値を下げるための抵抗です。
R10はホントはもっと小さな値のほうがいいのですが、そんな抵抗値の半固定抵抗がないのでこうやって対処してます。
あと初段のバイアスを与えるのでR9とR23です。終段とのカレントミラー回路である関係で初段には結構なバイアス電流が流れているため、ベース電流にも通常の初段よりも電流が多く流れるため、ここの抵抗はあまり大きな値にできないのが問題です。
R23は負荷がつながっていれば問題ないのですが、負荷がつながっていない時に中点を安定させるために必要です。
最後に電源電圧ですが、±1.5(1.2)Vを想定しています。
この電圧だとカレントミラーの電流比が正確にならないのを見越して回路定数を組んでます。
電源電圧を±2.5V程度にできるならば、ほぼ正確な電流比となるはずで、終段のバイアスが500mA超えてしまいます爆
電源電圧を上げる場合にはR21を1Ωに、R1~R4を4.7Ω程度にすればいいんじゃないかと思いますが、試してないので何とも。
最後に、この回路、バイアスをたくさん流しまくる必要があるのが難点。
現在ブレッドボードで実験していますが、片chあたり70mA程度のバイアスがながすといい感じです。
終段が35mAくらいのバイアスになりますね。
大体安定性とかも確認できたんで、基板に組もうと思って配置考えました。

さすがにこの規模の回路だと今までのサイズに収めるのは無理ですね…
けどがんばって秋月のC基板には収まるサイズになりました。
明日には組み立てようかなぁ。
[追記]
とりあえず実験では±0.2Vの振幅としかとれないみたいorz
およよ。どこがボトルネックかな?
■さらに追記
最終的には上下対称型に落ち着きました
http://strv.blog.shinobi.jp/Entry/283/
DVD4枚組とか!
その時間を利用して先日のアンプを詰める。
以下電源電圧が±1.5Vの場合。
この前の回路図では定電流源を理想電源で置いてあったのが問題で、
実現方法に悩んでました。
一番簡単なのはCRDとかFETですが、なんせ電圧が0.6Vくらいしかないわけで。
CRDとかだと全く定電流動作点とはなりません。
そこでここにもカレントミラーを使用。その元になる定電流源としてはFETを使用。
この場合は、定電流源には1.8Vくらいかけられるので、だいぶ定電流動作に近い動作点になります。
具体的な話は回路図をみて…ということで。
ずいぶんトランジスタが増えましたね^^;
動作は…どこから説明したらいいんですかね爆
差動増幅回路とカレントミラーの集まりですから、基本回路ですね。
この回路で一番問題になるのは正側と負側でカレントミラーの段数が異なるので初段差動部分での電流値が異なることですね。
それも含めて中点電圧の調整が必要となります。その中点電圧を調整するのがR10です。
R25とR26は中点電圧を与えるボリュームの抵抗値を下げるための抵抗です。
R10はホントはもっと小さな値のほうがいいのですが、そんな抵抗値の半固定抵抗がないのでこうやって対処してます。
あと初段のバイアスを与えるのでR9とR23です。終段とのカレントミラー回路である関係で初段には結構なバイアス電流が流れているため、ベース電流にも通常の初段よりも電流が多く流れるため、ここの抵抗はあまり大きな値にできないのが問題です。
R23は負荷がつながっていれば問題ないのですが、負荷がつながっていない時に中点を安定させるために必要です。
最後に電源電圧ですが、±1.5(1.2)Vを想定しています。
この電圧だとカレントミラーの電流比が正確にならないのを見越して回路定数を組んでます。
電源電圧を±2.5V程度にできるならば、ほぼ正確な電流比となるはずで、終段のバイアスが500mA超えてしまいます爆
電源電圧を上げる場合にはR21を1Ωに、R1~R4を4.7Ω程度にすればいいんじゃないかと思いますが、試してないので何とも。
最後に、この回路、バイアスをたくさん流しまくる必要があるのが難点。
現在ブレッドボードで実験していますが、片chあたり70mA程度のバイアスがながすといい感じです。
終段が35mAくらいのバイアスになりますね。
大体安定性とかも確認できたんで、基板に組もうと思って配置考えました。
さすがにこの規模の回路だと今までのサイズに収めるのは無理ですね…
けどがんばって秋月のC基板には収まるサイズになりました。
明日には組み立てようかなぁ。
[追記]
とりあえず実験では±0.2Vの振幅としかとれないみたいorz
およよ。どこがボトルネックかな?
■さらに追記
最終的には上下対称型に落ち着きました
http://strv.blog.shinobi.jp/Entry/283/
カウンター
委託案内
アンプ基板や同人誌を委託販売しています.リンクからどうぞ.(外部サイト)
・HA10mini基板セット
・HA10mini終段基板
・HA10miniハイパワーキット
・HPA&Analog vol.6冊子版
・同人誌DL委託
・同人誌DL委託(旧サークル名)
・HA10mini基板セット
・HA10mini終段基板
・HA10miniハイパワーキット
・HPA&Analog vol.6冊子版
・同人誌DL委託
・同人誌DL委託(旧サークル名)
ブログ内検索
カレンダー
| 11 | 2025/12 | 01 |
| S | M | T | W | T | F | S |
|---|---|---|---|---|---|---|
| 1 | 2 | 3 | 4 | 5 | 6 | |
| 7 | 8 | 9 | 10 | 11 | 12 | 13 |
| 14 | 15 | 16 | 17 | 18 | 19 | 20 |
| 21 | 22 | 23 | 24 | 25 | 26 | 27 |
| 28 | 29 | 30 | 31 |
最新記事
最新トラックバック
カテゴリー
SilverLight
アクセス解析
広告
